Зарядка автомобильных аккумуляторных батарей асимметричным током представляет собой процесс, когда чередуются режимы заряда и разряда. Такой метод является более эффективным, чем зарядка постоянным током, так как позволяет не только добиться наиболее полного уровня заряда, но и послужить профилактикой от сульфатации пластин аккумулятора. Если аккумулятор не совсем «убит», такой метод может даже помочь восстановить ёмкость аккумулятора до максимально возможного уровня. В режиме зарядки асимметричным (импульсным знакопеременным) током через аккумуляторную батарею при зарядке периодически пропускают импульсы зарядного и разрядного тока. В результате пластины свинцовых АБ очищаются от сульфата свинца (происходит десульфатация), что увеличивает площадь рабочей поверхности, а следовательно и общую емкость аккумуляторной батареи.При зарядке асимметричным током щелочных аккумуляторов достигается ускоренное восстановление их емкости.

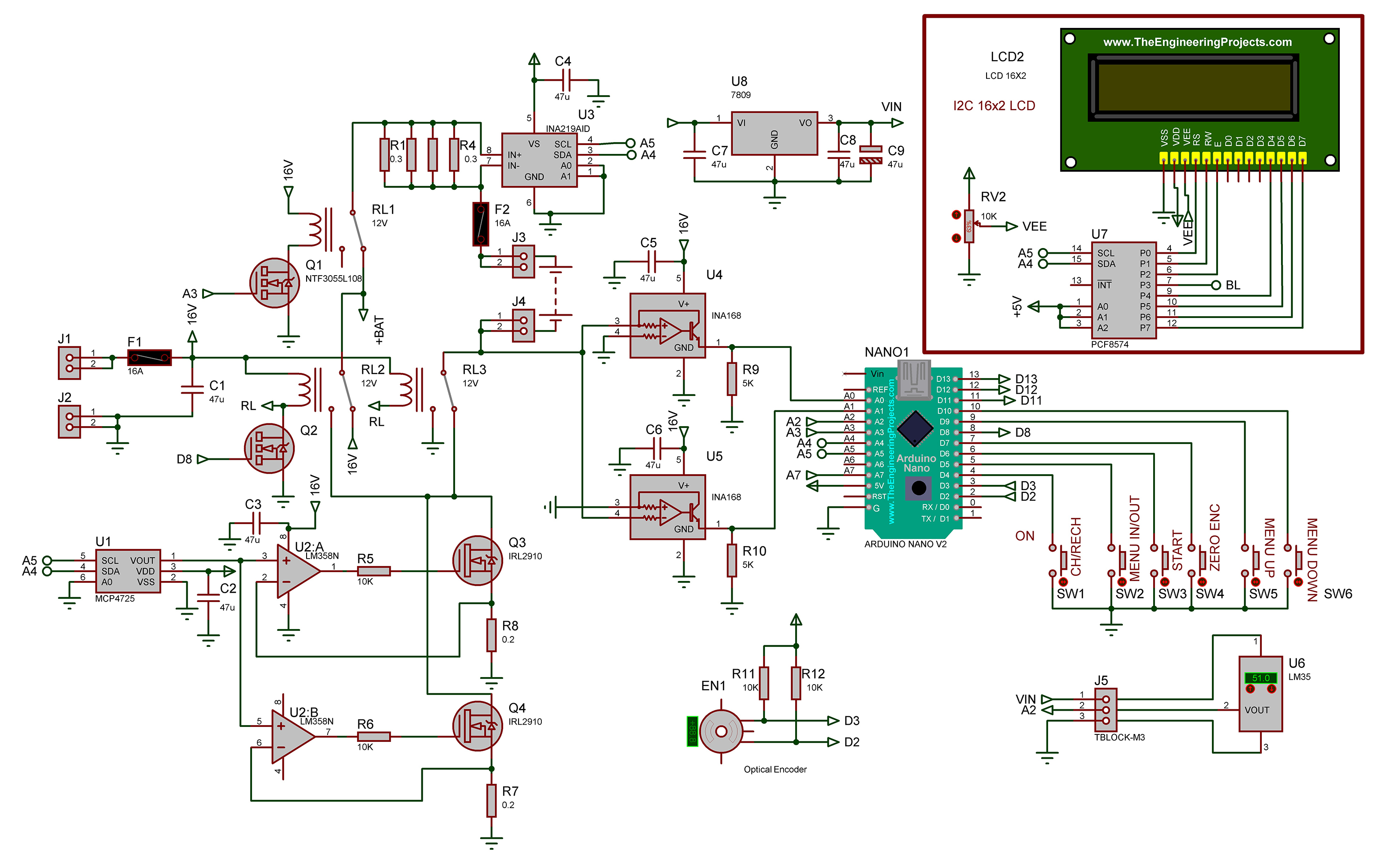
Ниже приведена схема устройства позволяющего устанавливать амплитуду тока заряда, тока разряда, длительность зарядки и длительность разрядки аккумулятора а также максимальную температуру нагреве аккумулятора.
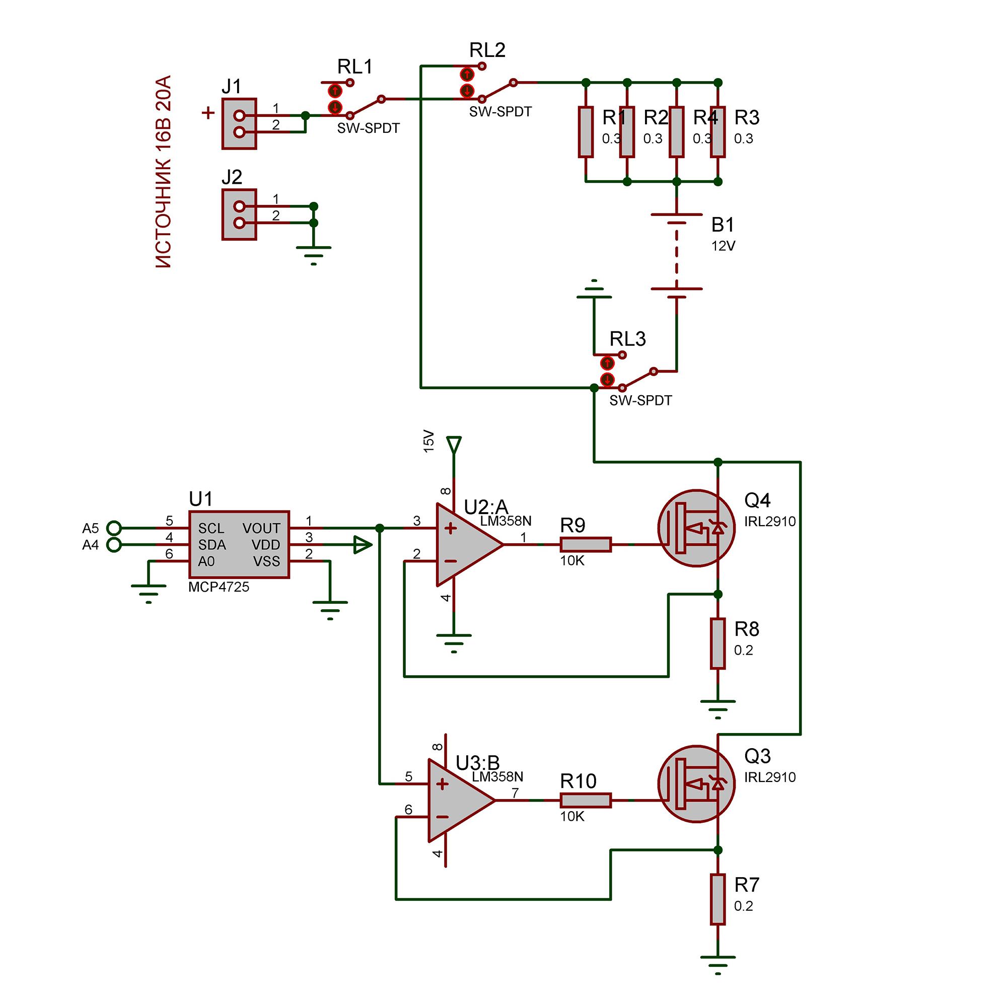
Процесс зарядки и разряда аккумулятора производится с помощью источника тока на операционном усилителе U2 и мощных N-канальных транзисторах Q3,Q4. В режиме заряда ток заряда от источника 16В 20А подключенного к разъёмам J1,J2 через нормально замкнутые контакты реле RL1, RL2 поступает на шунты R1 - R4, подключенные к измерителю тока и напряжения U3. Далее через предохранитель F2 и контакты разъёма J3 к плюсу заряжаемого аккумулятора. Минус заряжаемого аккумулятора через нормально замкнутые контакты реле RL3 подключен к источнику тока. Через установленное в меню время заряда реле RL2,RL3 включаются и источник тока через включенные контакты RL2, шунты R1 - R4 подключаются к плюсу аккумулятора, а минус аккумулятора через замкнутые контакты RL3 подключен на землю и источник тока становится нагрузкой аккумулятора. Ниже приведена упрощенная схема коммутации заряд/разряд.
В нижнем положении контактов RL2,RL3 - заряд, в верхнем положении - разряд аккумулятора. ЦАП U1, подключенный к Ардуино по I2C применяется для установки тока заряда и тока разряда. АЦП U3 для мониторинга тока заряда и разряда и напряжения аккумулятора. Стабилизатор напряжения U8 для питания Ардуино и датчика температуры U6. Микросхемы U4,U5 для измерения падения напряжения на транзисторах Q3,Q4 при заряде и разряде. Индикация отображается на 2-х строчном 16-ти символьном LCD дисплее, подключенном к Ардуино по I2C.
Для входа меню удерживать кнопку SW2. Далее после появлении в первой строке дисплея I CHARGE вращением энкодера установить ток заряда. Затем нажать SW5. Появится надпись T MAX. Вращением энкодера установить максимально допустимую температуру аккумулятора. Эта температура измеряется датчиком U6 типа LM35DT, установленном на аккумуляторе. Далее нажимаем SW5. Появится надпись T RECHARGE. Энкодером установить время разряда. Далее нажимаем SW5. Появится надпись T CHARGE. Энкодером установить время заряда. Далее опять нажимаем SW5. Появляется надпись I RECHARGE. Энкодером установить ток разряда. Затем коротким нажатием SW2 выйти из меню.
Для включения процесса заряда/разряда нажать SW3. Начинается процесс заряда. При этом на 2-й строке дисплея включается таймер отсчитывающий время до включения разряда. Затем включаются реле RL2,RL3 и начинается разряд. Таймер показывает время до окончания разряда. Затем опять заряд и т.д. При достижении напряжтеяния аккумулятора 14,5В включается реле RL1 аккумулятор отключается. Подробнее на видео.Скетч для Ардуино выполнен в FLPROG 8.2.
Автор: https://radiosch.eu