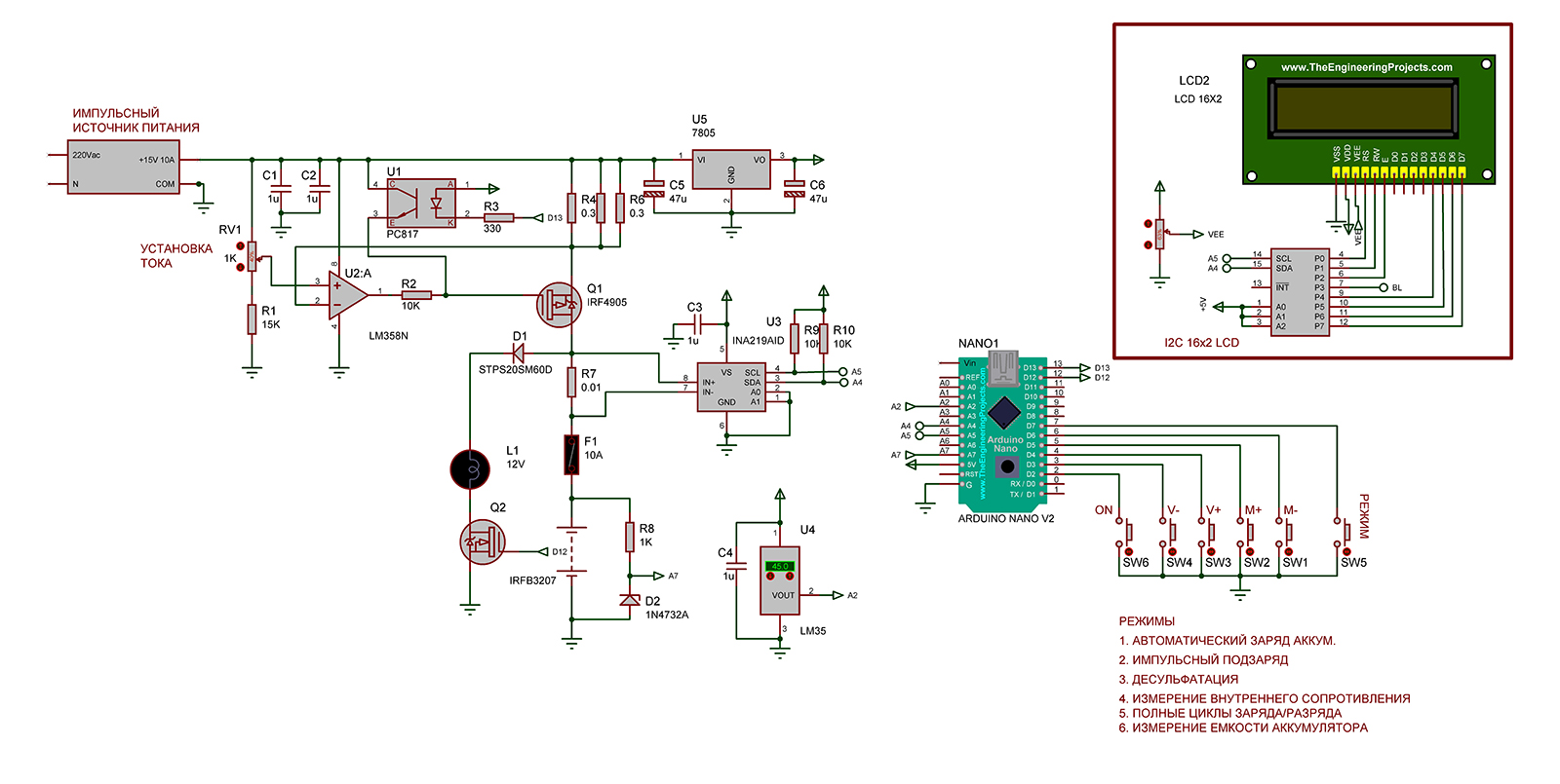
Устройство позволяет проводить автоматический заряд автомобильных аккумуляторов током до 10А, импульсный подзаряд,  десульфатацию аккумулятора, измерение внутреннего сопротивления и ёмкости, проводить полный цикл заряда/разряда аккумулятора. Схема приведена ниже

Зарядка производится стабильным током. Источник стабильного тока выполнен по классической схеме стабилизатора тока с заземленной нагрузкой на операционном усилителе U2 и полевом транзисторе Q1. C помощью оптрона U1 запирается полевой транзистор Q1 при отключении заряда. Ток заряда устанавливается переменным резистором RV1. Измеритель тока заряда/разряда  и напряжения аккумулятора реализован на измерительном резисторе R7 и микросхеме АЦП U3, подключенной к Ардуино по I2C. Температура аккумулятора измеряется температурным сенсором U4. Стабилитрон D2 cлужит для защиты от переполюсовки аккумулятора. Если + и - подключены правильно, на аналоговый вход Ардуино поступает напряжение 4.7В, если полярность перепутана - около 0. Информация отображается на 2-х строчном 16-ти символьном LCD дисплее, подключенном по I2C. Питание от импульсного источника с выходным напряжением 15В 10А.  Назначение кнопок:

Режим автоматического заряда устанавливается по умолчанию и включается кнопкой ON. При достижении напряжения полного заряда аккумулятора, значение которого устанавливается в меню и записывается в память Ардуино зарядка отключается.

Режим импульсного подзаряда устанавливается кнопкой РЕЖИМ и включается кнопкой ON.  При достижении напряжения полного заряда аккумулятора импульсная подзарядка прекращается.

Следующим нажатием кнопки РЕЖИМ устанавливается режим десульфатации. Включается кнопкой ON. Время десульфатации и минимальное напряжение разряда устанавливаются в меню и записываются в память Ардуино. Разряд аккумулятора производится с помощью автомобильной лампы L1 мощностью около 50вт.

Далее кнопкой РЕЖИМ устанавливается режим измерения внутреннего сопротивления аккумулятора. Для проведения измерения необходимо нажать и удерживать кнопку ON до появления значения внутреннего сопротиаления на дисплее.

Далее кнопкой РЕЖИМ устанавливается режим полных циклов заряда/разряда. Количество циклов устанавливается в меню и записывается в память.

Следующим нажатием кнопки РЕЖИМ устанавливается режим измерения емкости аккумулятора в ампер/часах.  Измерение необходимо проводить на полностью заряженном аккумуляторе. Включается кнопкой ON. Разряд аккумулятора производится с помощью автомобильной лампы L1. Когда аккумулятор разряжается до минимального значения напряжения разряда, установленного в памяти Ардуино, измерение емкости прекращается и его значение появляется на LCD дисплее. Подробнее на видео

Скетч для Ардуино выполнен в среде FLPROG 8.2.1

Автор: https://radiosch.eu

Перечень элементов, проект в FLPROG со скетчем для Ардуино, чертеж печатной платы в EagleCAD с герберфайлами для заказа, проект в Протеус с симуляцией в архиве

Поддержите автора



Advertise here