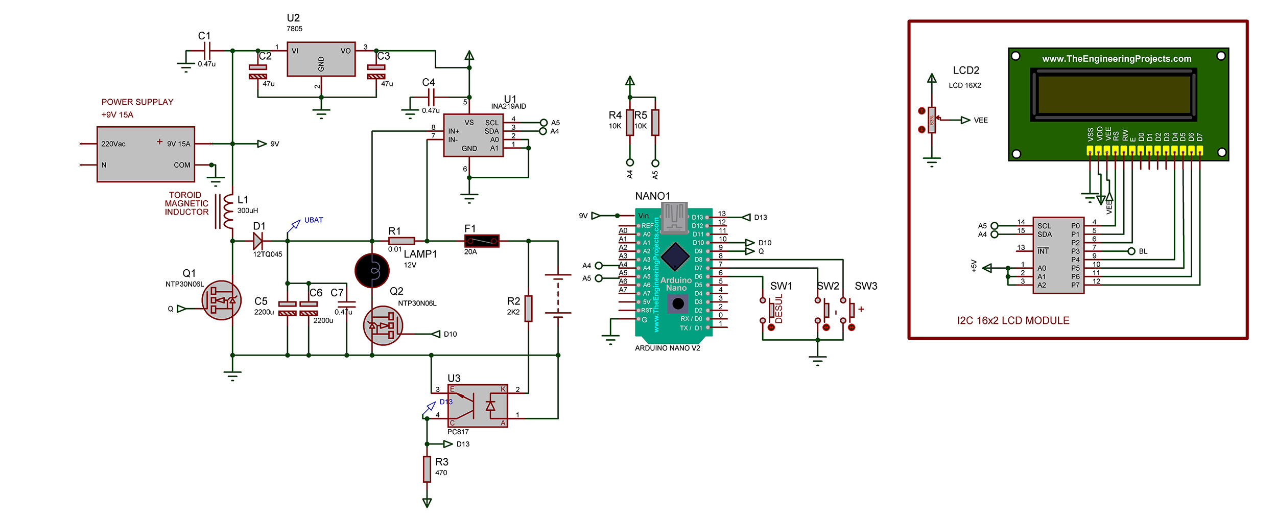
Устройство предназначено для автоматической зарядки  и десульфатации автомобильных аккумуляторов током до 10А. Скетч для Ардуино выполнен в FLPROG. Схема приведена ниже.

Работает по принципу импульсного устройства с накопительным дросселем с повышением. Когда транзистор Q1 открыт, дроссель L1 на это время подключается к питанию и копит энергию. Когда транзистор запирается - вся накопленная энергия дросселя идет в аккумулятор. Транзистор управляется с выхода D9 Ардуино. Частота переключений около 5кГц. Микросхема U1 - датчик тока и напряжения. Подключена к Ардуино по I2C. Кнопки SW2, SW3 для установки тока заряда аккумулятора. При включении устройства устанавливается ток около 0.5А. Кнопкой SW3 его можно увеличить до 10А. Когда в процессе заряда напряжение аккумулятора достигает 14.4В, зарядка автоматически отключается. Этот предел установлен в FLPROG.

Кнопкой SW1 включается режим десульфатации аккумулятора. Время заряда и разряда около 3сек.  Время десульфатации около 10 часов. Эти параметры также установлены в FLPROG. Разряд аккумулятора происходит через автомобильную лампу LAMP1 мощностью около 50вт и транзистор Q2, который управляется с выхода D10 Ардуино. Информация о напряжении аккумулятора, токе заряда, режиме работы и времени десульфатации отображается на 2-х строчном 16-ти символьном LCD дисплее подключенном к Ардуино по I2C.

При правильной полярности аккумулятора светодиод оптрона U3 подключен в обратном направлении, транзистор оптрона заперт и на его коллекторе, подключенном к входу D13 Ардуино напряжение 5В. При неправильной полярности напряжение на коллекторе транзистора около 0.25В, зарядка не включается, предохранитель F1 перегорает и на дисплее появляется сообщение POLARITY. Подробнее на видео.

Устройство питается от импульсного источника питания 9В 15А. Датчик тока U1, LCD дисплей и оптрон питаются от микросхемы U2 типа 7805. Ардуино питается от источника 9В. Скетч для Ардуино выполен в среде FLPROG 8.2.1

 

 

Автор: https://radiosch.eu

Перечень элементов, проект в FLPROG со скетчем для Ардуино, чертеж печатной платы в EagleCAD с герберфайлами для заказа, проект в Протеус с симуляцией в архиве

Поддержите автора



Advertise here