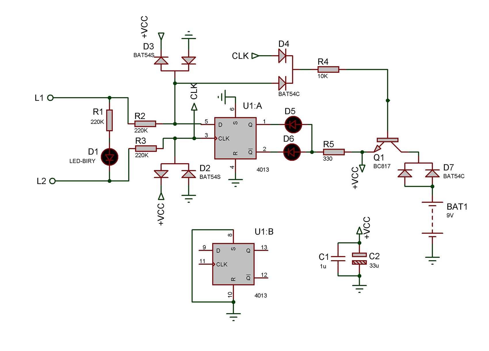
Ниже приведена схема на D-триггере.
Провод А определителя подключается к любой фазе, которая условно становится фазой А. Далее необходимо определить очередность фазы В относительно условной фазы А. Cхема определителя реализована на D-триггере U1. Преимущество таккой схемы в том, что светодиод индикации очередности фаз горит постоянно. Когда импульсы сформированные по фазе В поступают на вход D триггера U1А, а импульсы по фазе В на вход CLК, то фазы чередуются правильно и на прямом выходе триггера U1 включается лог.1, на инверсном выходе - лог.0. При этом включается зеленый светодиод D6. В случае, когда импульсы на вход CLК поступают раньше импульсов на вход D, фазы подключены неправильно, на прямом выходе триггера включается лог.0 , на инверсном - лог.1 и включается красный светодиод D5. Питание от аккумулятора DAWEIKALA 9В 6800мА/ч
Транзистор Q1 и диод D4 применяется для автоматического включения устройства при подключении щупов к фазам. При этом включается светодиод D1. Диоды D2, D3 для защиты входов от превышения напряжения. Подробнее на видео.
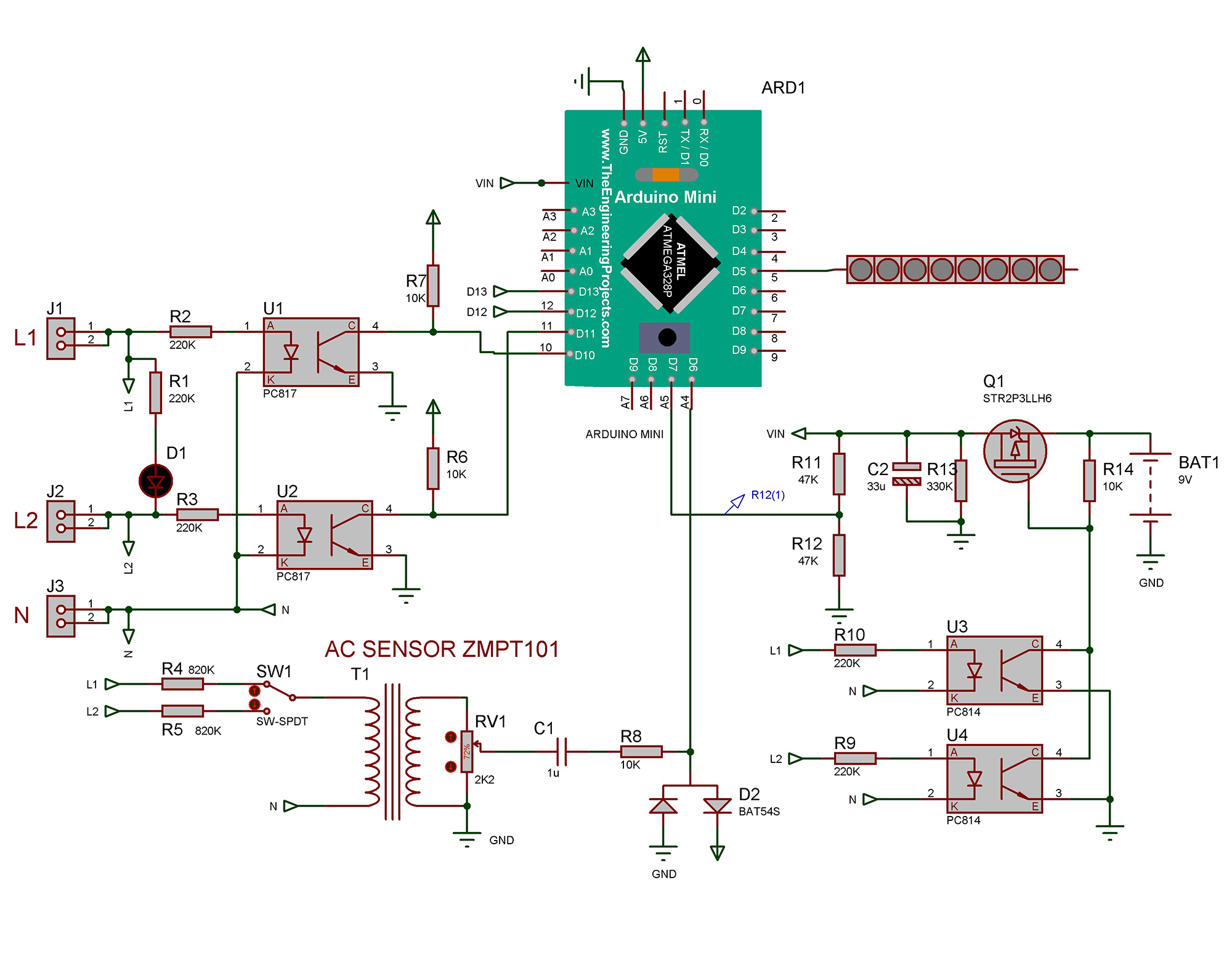
Ниже приведена схема на Ардуино Мини и на светодиодной ленте WS2812 состоящей из 8-ми светодиодов.
Помимо очередности фаз устройство определяет ориентировочные значения фазных напряжений с помощью трансформатора Т1 и переключателя SW1. Когда очередность фаз правильная, например АВ, светодиоды светятся зеленым цветом, когда неправильная, например ВА - красным цветом. Количество включенных светодиодов зависит от величины фазного напряжения. Настраивается с помощью многооборотного триммера RV1. Питание от аккумулятора 9В и включается автоматически при подключении щупов к фазам. Когда напряжение аккумулятора падает до 7В последние 4 светодиода начинают переключаться. Подробнее на видео.
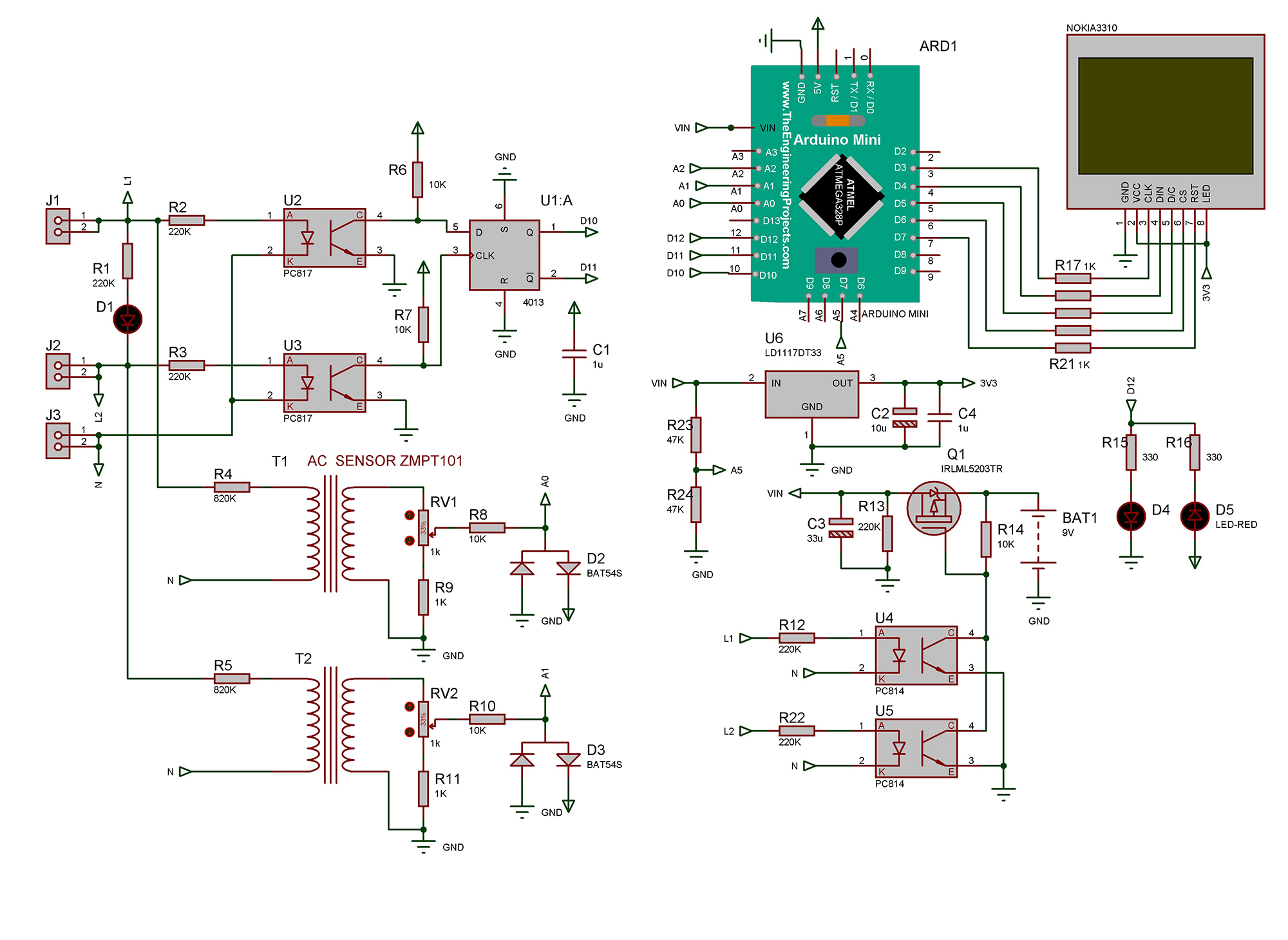
Ниже приведена схема на Ардуино Мини с индикацией на дисплее NOKIA 3310.
Для определения чередования фаз применяется D-триггер U1, входы D и CLK которого подключены к фазам через оптроны U2,U3 и резисторы R2,R3. Выходы U1 подключены к цифровым входам D10,D11 Ардуино. Для измерения фазных напряжений применяются трансформаторы Т1 и Т2. Выходы трансформатотов через цепи RV1,R8, и RV2,R10, подключены к аналоговым входам А0 и А1 Ардуино соответственно. Питание от аккумулятора 9В 6800мА/ч включается также автоматически.

Когда чередование фаз прямое, например АВ, включается зеленый светодиод D4 и на нижней строке дисплея сообщение FORWARD, когда чередование фаз обратное, например ВА, включается красный светодиод D5 и на нижней строке дисплея сообщение REVERS, как показано на рис сверху справа. Кроме того на нижней строке дисплея информация о напряжении аккумулятора, а в верхних строках крупным шрифтом указаны фазные напряжения. Стабилизатор напряжения U6 применяется для питания дисплея NOKIA напряжением 3,3В.Подробнее на видео.
Автор: https://radiosch.eu