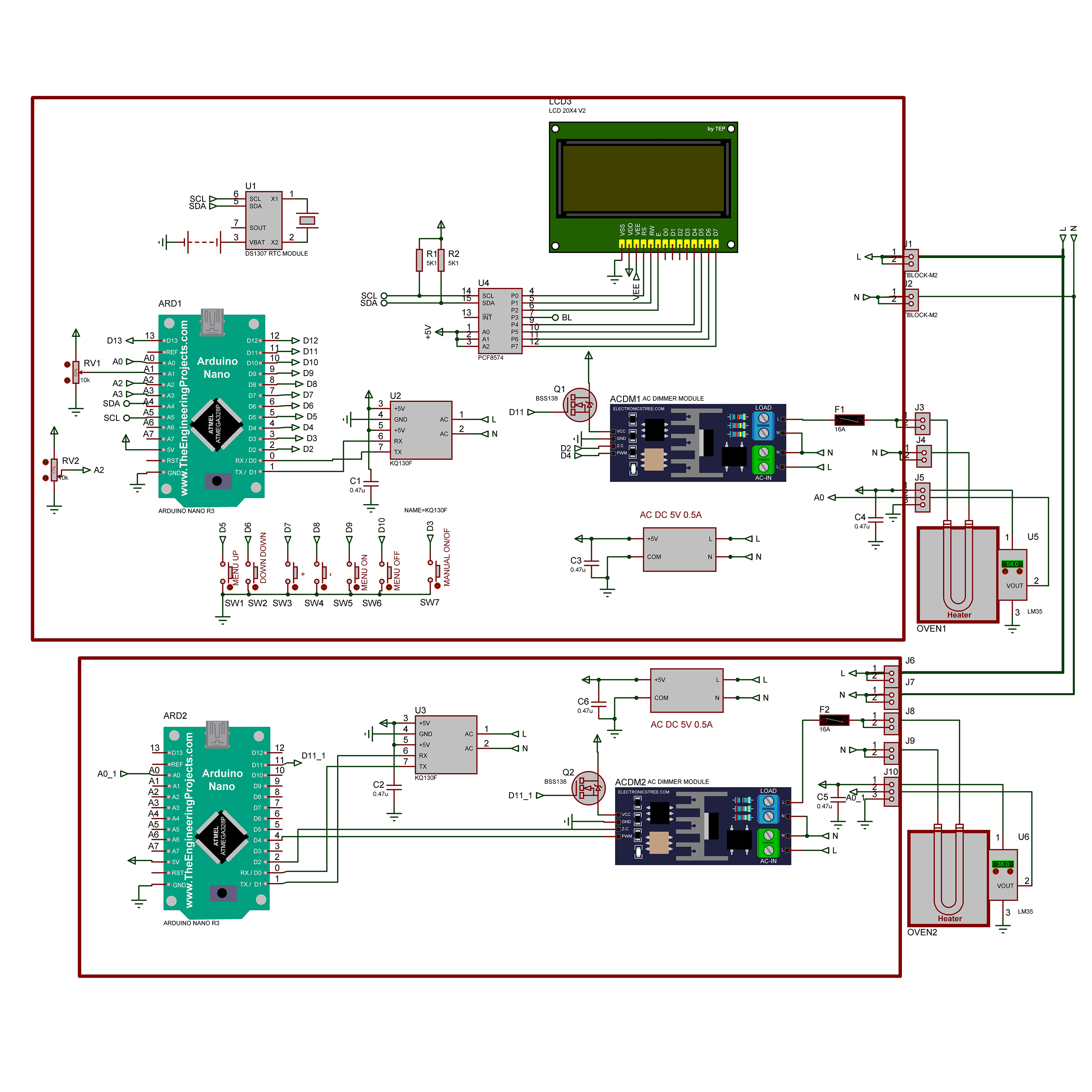
Устройство предназначено для управления нагревателями 2-х бойлеров. Второй бойлер управляется дистанционно по проводам электросети. Схема приведена ниже.
Блок управления выполнен на Ардуино Нано ARD1. Переменными резисторами RV1,RV2 устанавливаются напряжения на обогревателях методом фазовой регулировки обрезания синусоидальной формы сетевого напряжения, как показано на рис. ниже.

Транзисторы Q1,Q2 для включения модулей тиристорных диммеров переменного тока, которые управляют нагревом нагревателей.
Ардуино ARD2 с модулем ACDM2 управляют вторым бойлером. ARD2 подключается к блоку управления по проводам электросети через модули передачи данных по электросети U2,U3 типа KQ130F. Для автоматического включения и выключения обогревателей применяется модуль часов реального времени DS1307. Информация отображается на 4-х строчном 20-ти символьном LCD дисплее, подключеннам к Адуино ARD1 через I2C драйвер U4. Кнопки SW1,SW2 для переключения пунктов меню, SW3,SW4 для установки значений пунктов меню,SW5,SW6 - вход и выход из меню, SW7 - ручное включение нагревателей.

В первой строке отображается процент мощности и температура первого нагревателя. В качестве температурных датчиков применяются водостойкие датчики LM35. Во второй строке отображается процент мощности и температура второго нагревателя. В третьей строке - дата, месяц и текущее время, которые устанавливаются в меню. Кроме того, в меню устанавливаются время автоматического включения и выключения нагревателей, максимальная температура нагрева и охлаждения (гистерезис), включение и выключение таймера. Питание от AC DC преобразователей с выходным напряжением 5В 1А. Скетчи для Ардуино выполнены в программе FLPROG 8.2
Автор: https://radiosch.eu