Динамическая электронная нагрузка - это устройство, которое может имитировать различные режимы работы электрической нагрузки, включая изменения во времени, и используется для тестирования источников питания и других электронных компонентов. Оно позволяет измерять параметры протекающего тока и напряжения, а также обеспечивает контроль фактических характеристик тестируемого оборудования. В отличие от статической нагрузки, которая имеет постоянное значение, динамическая нагрузка характеризуется изменениями во времени, например, быстрые скачки тока или напряжения. Динамические электронные нагрузки применяются для тестирования блоков питания, аккумуляторов, солнечных панелей и других источников постоянного тока, а также для проверки надежности и стабильности работы электронных устройств в различных режимах.
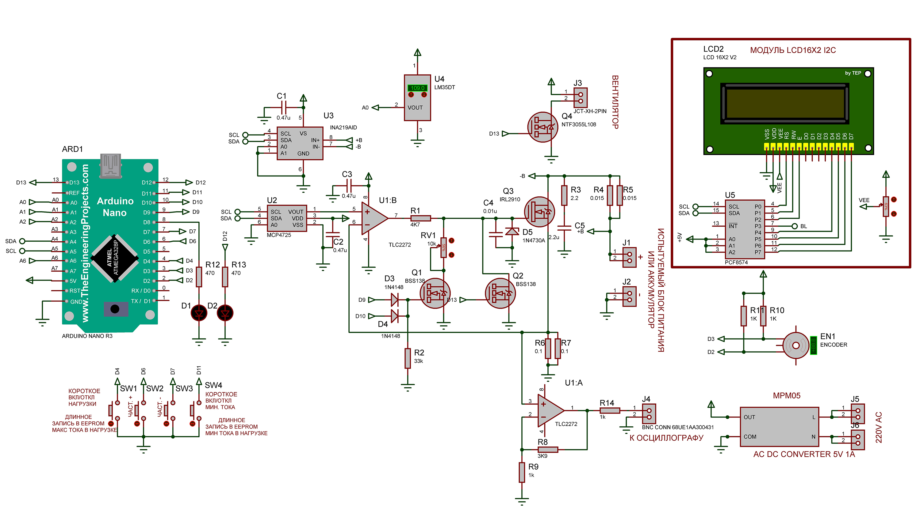
Ниже представлена схема динамической электронной нагрузки на Ардуино Нано.
Устройство обеспечивает
- максимальный постоянный ток от 0 до 15А,
- максимальное контролируемое напряжение до 24В,
- переключение тока с частотами 1Гц, 10Гц 50Гц, 100Гц,
- выход для подключения осциллографа
В основе заложена токовая нагрузка на операционном усилителе U1B и полевом транзисторе Q3. Положительный вход U1B подключен к ЦАП U2, подключенному к Ардуино по I2C. Таким образом осуществляется управление током нагрузки с помощью энкодера EN1. Ток и напряжение исследуемого источника тока измеряется с помощью АЦП U3, подключенного к Ардуино также по I2C. Операционный усилитель U1A подключен к токозадающим резисторам R6R7, к выходу усилителя подключается осциллограф. Питание от AC/DC конвертора 5В 1А. Информация отображается на 2-х строчном 16-ти символьном LCD индикаторе, подключенном к Ардуино по I2C.
Максимальное значение тока устанавливается с помощью энкодера. Для записи в EEPROM удерживать SW1 до включения светодиода D1. Для установки минимального тока кротковременно нажать SW4. Значение минимальноготока устанавливается переменным резистором RV1. Для записи в EEPROM минимального значения тока удерживать SW4 до включения светодиода D2. Выключить питание.
Для включения устройства в режим максимального постоянного тока кратковременно нажать SW1. Для включения режима переменного тока нажать SW2. Установка частоты переключения тока 1, 10,50, 100Гц осуществляется кнопками SW2,SW3.

На картинке слева ширина импульса 50%, в центре - 80%, справа - 20%.
В устройстве имеется защита мощного транзистора Q3 от перегрева с помощью температурного датчика U4, установленного на радиаторе рядом с транзистором Q3. При нагреве транзистора выше 110°C на выходе D13 появляется лог.1, транзистор Q4 открывается, включается вентилятор и нагрузка отключается. При охлаждении Q3 ниже 110°C вентилятор отключается и нагрузка включается.
Скетч для Ардуино Нано выполнен в программе FLPROG 8.2