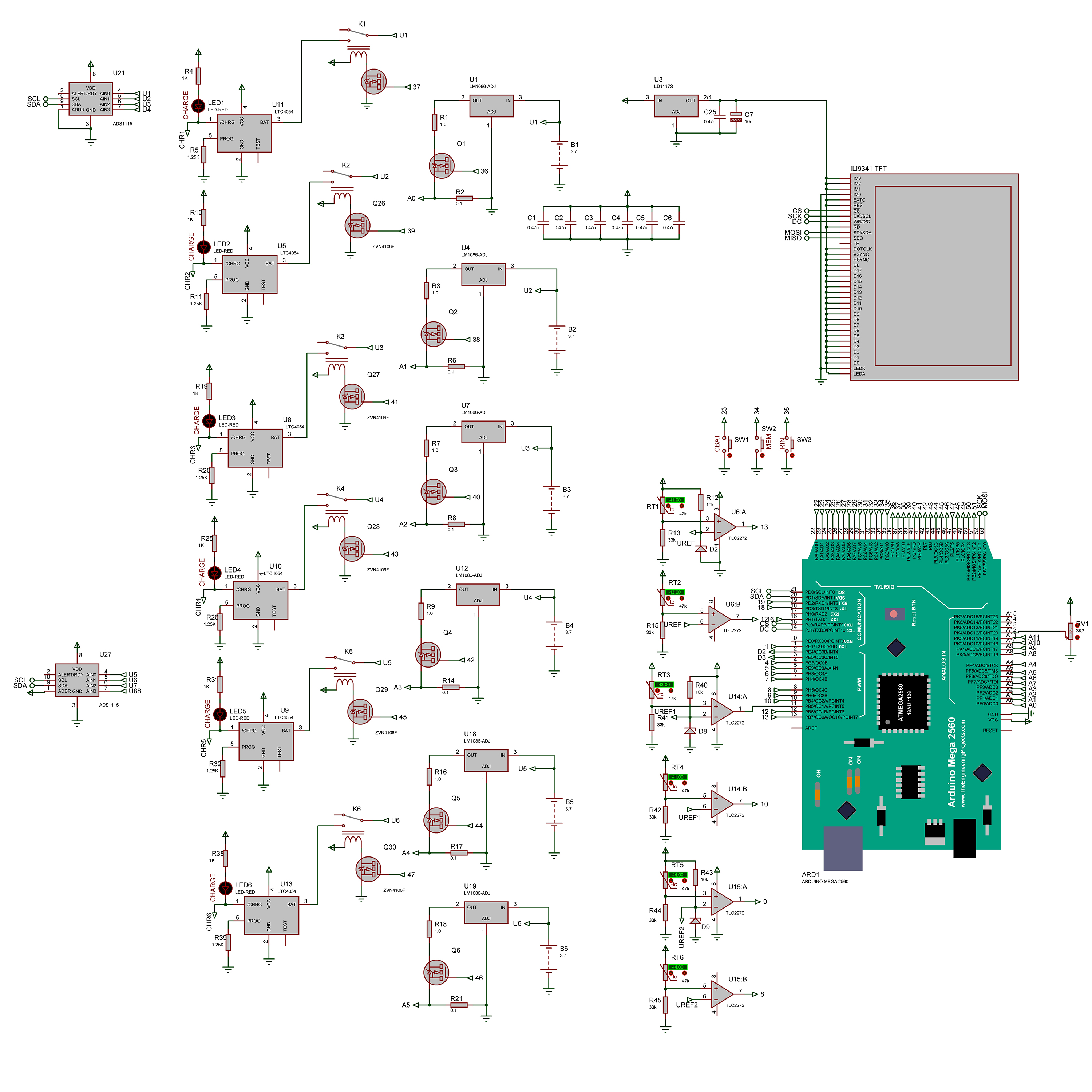
Предназначен для измерения ёмкостей и внутренних сопротивлений до 12-ти литий ионных аккумуляторов 3,7В в корпусе 18650. Ток разряда для измерения ёмкости 1,04А, ток заряда - 800мА. Схема приведена ниже.

 

Схема выполнена на Ардуино Мега. В качестве индикатоа применен цветной TFT дисплей ILI9341. Для измерения напряжений аккумуляторов применены 4-х канальные 16-ти битные АЦП U16,U21,U27. Для полного заряда аккумуляторов применены контроллеры заряда LTC4054. При сильном разряде, когда напряжение аккумулятора около 2,9В ток заряда постеренно возрастает до 800мА. Это значение обеспечивается номиналами резисторов R5,R11,R20,R26,R32,R39,R51,R57,R66,R72,R78,R84.Пока аккумуляторы заряжаются, светодиоды LED1 - LED12 светятся. При достижении напряжения аккумуляторов около 4.2В зарядка прекращается и светодиоды гаснут. 

После полного заряда всех аккумуляторов нажатием кнопки SW1 можно включить измерение ёмкостей. Ёмкость измеряется путём разряда аккумулятора стабильными токовыми нагрузками на стабилизаторах LOW-DROP LM1086 ADJ. Эти стабилизаторы работают при падении напряжения между входом и выходом до 1,5В, что позволяет применять их в качестве токовых нагрузок для аккумуляторов 3,7В. Ток разряда 1,04А определяются значениями резисторов R1,R3,R7,R9,R16,R18. Включение разряда с помощью транзисторов Q1 - Q12. При включении режима измерения ёмкости контроллеры заряда отключаются с помощью реле К1 - К12. Минимальное напряжение при достижении которого разрядка аккумулятора прекращается, устанавливается переменным резистором RV1. Когда при разряде напряжение падает ниже установленного, разрядка отключается и включается индикация ёмкости аккумуляторов в ампер/часах. Ток разряда определяется путем измерения падения напряжений на резисторах R2,R6,R8,R14,R17,R21, R23,R27,R29,R33,R35,R37.

Измерение внутреннего сопротивления происходит по формуле

                      Rin=(U1-U2)/I  

               где Rin - внутреннее сопротивление, U1 - напряжение аккумулятора без нагрузки, U2 - напряжение под нагрузкой, I -ток нагрузки. 

Для измерения внутреннего сопротивления путём нажатия SW2 записать значения U1 в EEPROM. При этом кратковременно изменяется цвет шрифта. Затем нажать SW3. Ардуино измеряет внутреннее сопротивление. 

Тепловая защита аккумуляторов осуществляется с помощью термисторов NTC типа RT1 - RT12, установленных под аккумуляторами. При нагреве аккумулятора выше 50 градусов на выходе соответствующего компаратора включается лог. 1  и аккумулятор отключается.

Подробнее на видео.

Автор: https://radiosch.eu

Перечень элементов, проекты в FLPROG со скетчем для Ардуино, проект в протеусе, чертеж печатной платы в EagleCAD с герберфайлами для заказа в архиве

Поддержите автора



Advertise here