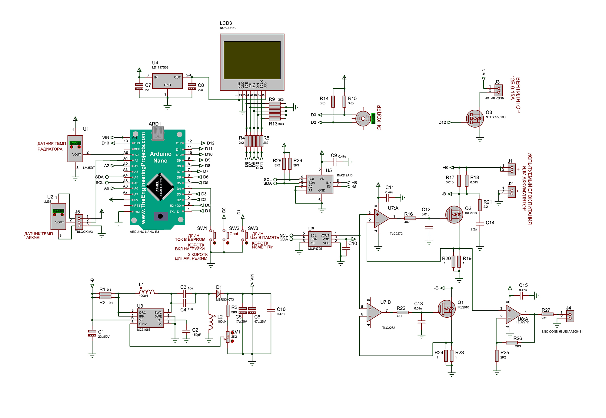
Устройство позволяет нагружать источники питания с напряжением 3 - 24В в статическом и динамическом режимах током до 10А а также измерять ёмкость и внутреннее сопротивление аккумуляторов. Схема приведена ниже.
Для подключения электронной нагрузки к источникам от 3 -до 24В питание Ардуино Нано, дисплея NOKIA 5110, АЦП U5 INA219, ЦАП U6 MCP4725, операционных усилителей U7,U8 применяется повышающе - понижающий DC-DC преобразователь на микросхеме U3 MC34063 выполенный по топологии SEPIC (Single-Ended Primary-Inductor Converter). При изменении напряжения на входе от 3-х до 24В на выходе поддерживается +12В, которое устанавливается потенциометром RV1. При этом ток нагрузки до 0,4А, что вполне достаточно для питания вышеуказанных компонентов.
Собственно электронная нагрузка выполена по классической схеме нагрузки стабильным током на операционном усилителе U7 TLC2272 и параллельно подключенных MOSFET транзисторах Q1,Q2. Операционный усилитель U8 служит для снятия формы тока в динамическом режиме с резисторов R19, R20. К выходу этого усилителя подключается осциллограф.
Для входа в меню необходимо длинное удержание кнопки SW1. Установка тока в нагрузке производится с помощью энкодера. Путем короткого нажатия SW1 в режиме МЕНЮ перейти в пункт ВЕНТ и вращением энкодера установить порог включения вентилятора радиатора транзисторов Q1,Q2. Далее следующим коротким нажатием включается пункт установки максимально допустимой температуры аккумулятора. При перегреве аккумулятора выше установленной температуры нагрузка отключается.
Следующий пункт меню - установка минимально допустимого напряжения аккумулятора при разряде в процессе измерения ёмкости. При падении напряжения ниже установленного напряжения аккумулятор отключается и измерение ёмкости прекращается.
В пункте меню ПАУ устанавливается время паузы импульса в динамическом режиме, в пункте ИМП - врумя импульса.

В пункте меню МИН. ТОК вращением энкодера устанавливается минимальный ьок в динамическом режиме. После установки всех значений для их сохранения повторным длительным нажатием SW1 необходимо выйти из меню и выклю чить питание.
Далее включить питание. Для включения статического режима нагрузки коротко нажать SW1. Для включения динамического режима - 2-х кратное нажатие SW1. Режим измерения ёмкости аккумулятора включается коротким нажатием SW2.

В процессе измерения ёмкости на картинке слева на 1-й строке дисплея показаны текущее напряжение аккумулятора и ток нагрузки, на второй строке - текущее время разряда, в нижней строке - температура аккумулятора и радиатора транзистора. После окончания измерения на картинке справа в 3-й строке включается измеренное значение ёмкости.
Внутреннее сопротивление аккумулятора измеряется по алгоритму
(U1 -U2)/I load где U1 - напряжение аккумулятора без нагрузки, U2 - напряжеие под нагрузкой, I load - ток нагрузки.
Для измерения внутреннего сопротивления необходимо длинным нажатием SW3 сохранить в EEPROM значение напряжения аккумулятора без нагрузки. Далене нажатием SW1 включить нагрузку и коротким нажатием SW3 измерить внутреннее сопротивление.

В 3-й строке включается значение внутреннего сопротивления.
Скетч для Ардуино выполнен в программе FLPROG
Автор: https://radiosch.eu