Схема устройства собрана на широко распространенном линейном регуляторе напряжения U1 типа LM723 (UA723). Для обеспечения тока нагрузки до 16А к выходу регулятора через транзистор раскачки Q2 подключен транзистор Дарлингтона Q4 с максимальным током коллектора до 50А. 
Устройство выполнено на 2-х платах - плата силовая А1 и плата управления А2.
Падение напряжения на резисторах R5...R8 прямо пропорционально току в нагрузке. Оно поступает на вход операционного усилителя U3 и далее через переключатель SW1 на вход АЦП РС1 микропроцессора Atmega8. Выходное напряжение с выхода блока питания через подстроечный резистор RV4 и переключатель SW2 поступает на вход АЦП микропроцессора РС3.
Для установки порога срабатывания при перегрузке по току необходимо переключатель SW1 переключить в нижнее по схеме положение, подстроечником RV7 установить требуемый порог и нажать кнопку SW3. При этом установленный порог запишется в память процессора.
Для установки порога срабатывания при перегрузке по напряжению необходимо переключатель SW2 переключить в нижнее по схеме положение, подстроечником RV6 установить требуемый порог и нажать кнопку SW4. При этом установленный порог срабатывания по напряжению запишется в память процессора.
При превышении любого установленного порога на выходе PD4 микропроцессора появляется лог.1, открывается полевой транзистор Q1 и выходное напряжение блока питания отключается. При перегрузке по току загорается светодиод LED1, при перегрузке по напряжению - светодиод LED2. Для отображения значений выходного тока, напряжения и порогов применен однострочный 16-ти символьный LCD дисплей
Для измерения температуры мощного транзистора Q4 применяется температурный сенсор U2. При нагреве транзистора до 100 град. на выходе микропроцессора PD7 появляется лог.1, открывается транзистор Q3, срабатывает реле RL1, которое своими контактами включает вентилятор. Когда температура транзистора опускается ниже 70град. то вентилятор отключается. Резисторы R12, R13, RV3 и транзистор Q5 обеспечивают гистерезис при отключении вентилятора. Всё вышеописанное можно посмотреть на видео.
Прошивка контроллера выполнена в среде HORIZONT CONFIGURATOR
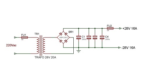
Для питания устройства от 220Вас можно применить классическую схему с понижающим трансформаторот мощностью 600вт, с выпрямительным мостом и сглаживающими электролитическими конденсаторами.
Лучше применить импульсный источник с выходным напряжением 27В и мощностью 500вт. По цене примерно также как и вышеупомянутый с понижающим трансформатором, но вес легче и к.п.д. устройства выше.
Схемы и чертежи печатных плат в EagleCAD, гербер файлы для заказа плат, проект в Протеусе, прошивка, проект прошивки в среде HORIZONT CONFIGURATOR и перечень элементов в архиве.