Целью этого проекта является определение расстояния до места повреждения подземного кабеля от устройства в километрах с помощью платы Arduino. Подземная кабельная система является обычной практикой, применяемой во многих городских районах. Под землей проложено много электрических, телефонных и других сигнальных кабелей. Часто неисправности возникают из-за строительных работ и других причин. В это время сложно выкопать кабель из-за незнания точного места повреждения кабеля.
Короткое замыкание можно определить, измерив сопротивление между двумя кабелями на одном конце (базовая станция). Значение сопротивления указывает нам точное место короткого замыкания.

Измерив сопротивление погонного метра кабеля и проверяемого кабеля и поделив сопротивление проверяемого кабеля на сопротивление погонного метра можно расчитать расстояние до замыкания.
Разомкнутую цепь можно обнаружить, измерив емкость между двумя проводами. Емкость кабеля изменяется в зависимости от длины. Длина кабеля варьируется в зависимости от места разрыва кабеля (обрыва). Поскольку кабель разомкнут, емкость параллельного провода уменьшается, на основе этого мы можем вычислить место неисправности.Разомкнутую цепь можно обнаружить, измерив емкость между двумя проводами. Емкость кабеля изменяется в зависимости от длины.

Измерив емкость погонного метра кабеля и проверяемого кабеля и поделив емкость проверяемого кабеля на емкость погонного метра можно расчитать расстояние до обрыва.
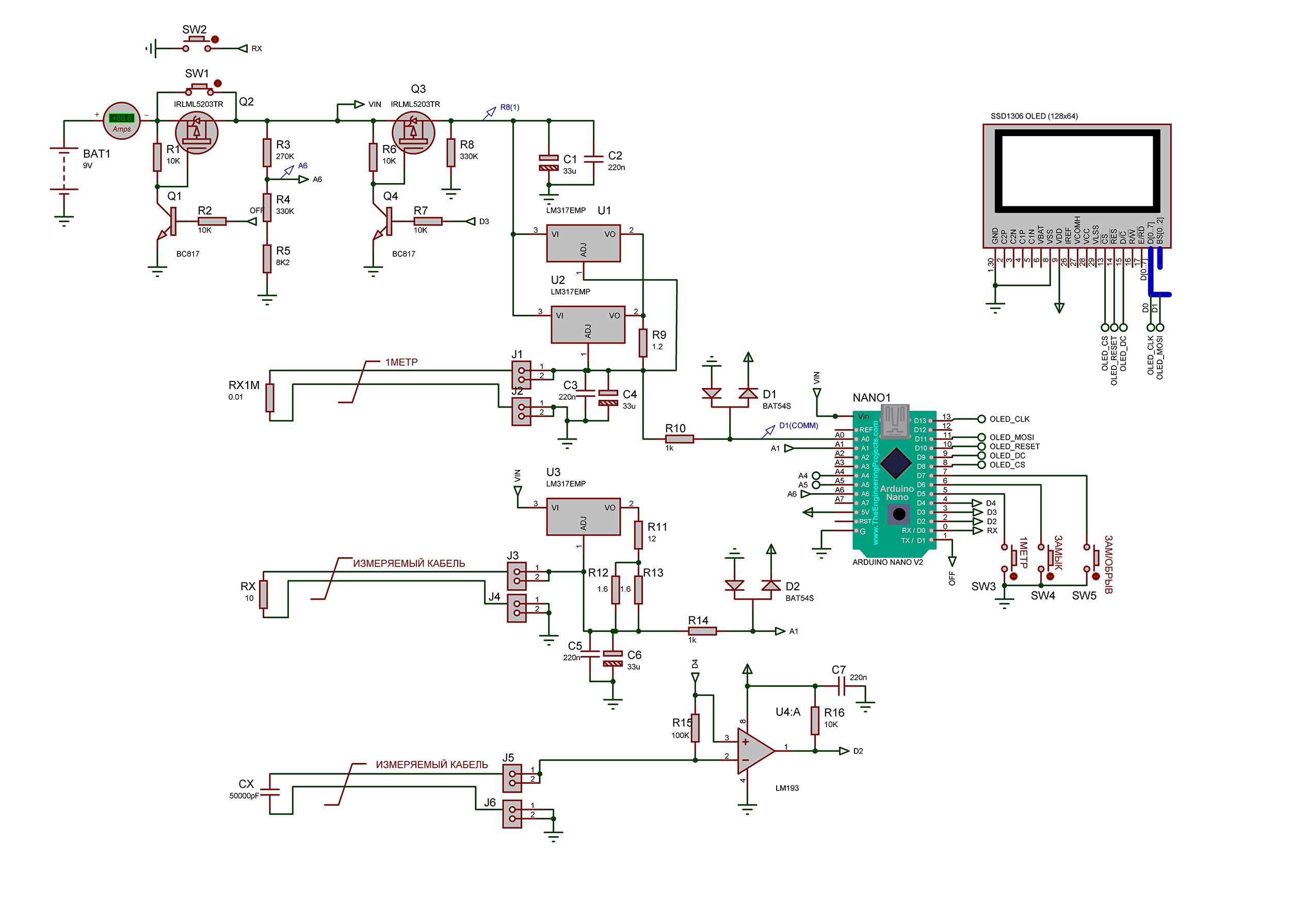
Ниже приведена схема устройства
Схема состоит из OLED дисплея SSD1306 128x32, Arduino и схем измерения сопротивления и емкости. Для измерения погонного метра замкнутого кабеля применен источник тока, выполненный на 2-х параллельно подключенных микросхемах U1,U2 LM317. Этот источник тока позволяет получить ток 1А. При сопротивлении погонного метра 0,01Ом напряжение на кабеле достигает 0,01В. Это напряжение поступает на аналоговый вход А0 Ардуино и при нажатии на кнопку SW3 записывается в EEPROM Ардуино. Измеряемый кабель подключен к источнику тока U3 LM317. Этот источник выдает ток 100мА. Если его сопротивление 10 Ом, то на кабеле напряжение 1В. Это напряжение поступает на аналоговый вход А1 Ардуино. Ардуино делит его на 0.01В и получаем длину до замыкания 100м. Режим измерения расстояния до замыкания включается кнопкой SW4.
Для измерения расстояния до обрыва применен импульсный метод измерения емкости на компараторе U4 LM193.

На вход (+) компаратора с выхода D4 Ардуино поступают импульсы с частотой 1Гц (жёлтый). На вход (-) компаратора через резистор R15 и емкость кабеля поступает импульс с задержкой (красный). На выходе компаратора формируется импульс (желтый), длительность которого пропорциональна емкости кабеля. Ардуино измеряет длительность импульса при подключении погонного метра разомкнутого кабеля,записывает его в EEPROM при нажатии SW3, затем измеряет длительность импульса при подключенном кабеле с разрывом, делит длительность импульса при измеряемом кабеле на длительность при погонном метре и определяет расстояние до обрыва. Этот режим включается нажатием SW5.
Устройство питается от аккумулятора 9В 6800мА/ч
Скетч для Ардуино выполен в программе FLPROG 8.2
Автор: https://radiosch.eu