Переключатель Master / Slave служит для автоматического включения ведомой нагрузки от включения ведущей. Встроенный датчик контролирует ток, потребляемый ведущим блоком, и когда ток превышает предварительно определенный уровень, ведомые выходы автоматически включаются. Устройство можно применить для в настольных ПК. Когда ПК включен, все периферийные устройства (например монитор, принтер, сканер, аудиоколонки и так далее) тоже включаются автоматически.

При включении ПК в его сетевом питающем проводе возникает ток. Этот ток проходит через датчик тока, вмонтированный в Master/Slave switch. С выхода датчика тока напряжение поступает на схему, которая включает ведомые нагрузки.
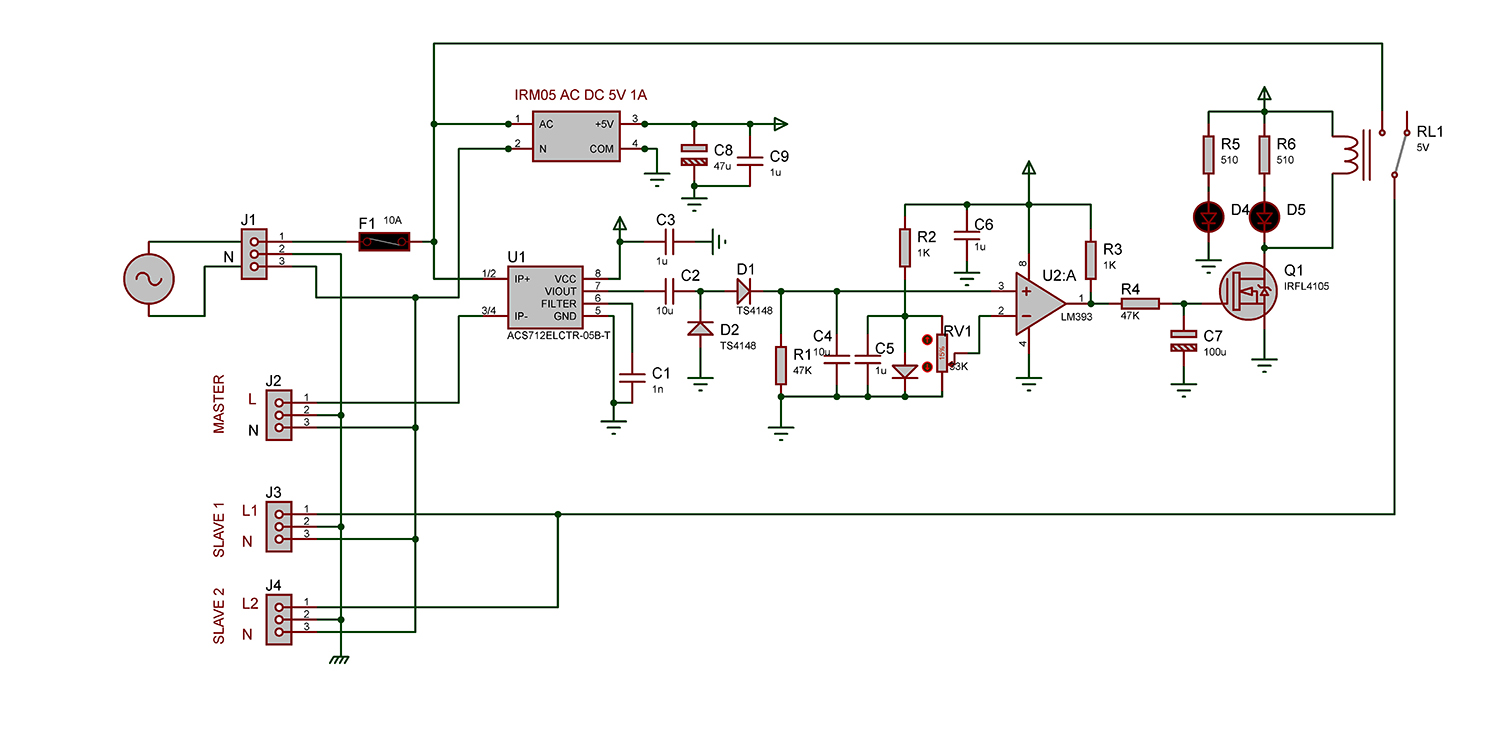
Ниже приведена схема устройства
При включении нагрузки MASTER на выходе датчика тока U1 появляется переменное напряжение 50Гц. Это напряжение выпрямляется диодами D1,D2 и поступает на компаратор U2. Если оно превышает опорное напряжение, установленное триммером RV1, на выходе компаратора включается +5В, через время, заданное R4, C7 транзистор Q1 открывается и включается реле RL1, которое своими контактами включает ведомые нагрузки SALAVE 1, SLAVE 2. Для питания схемы применен AC DC конвертор IRM05 5V 1A.
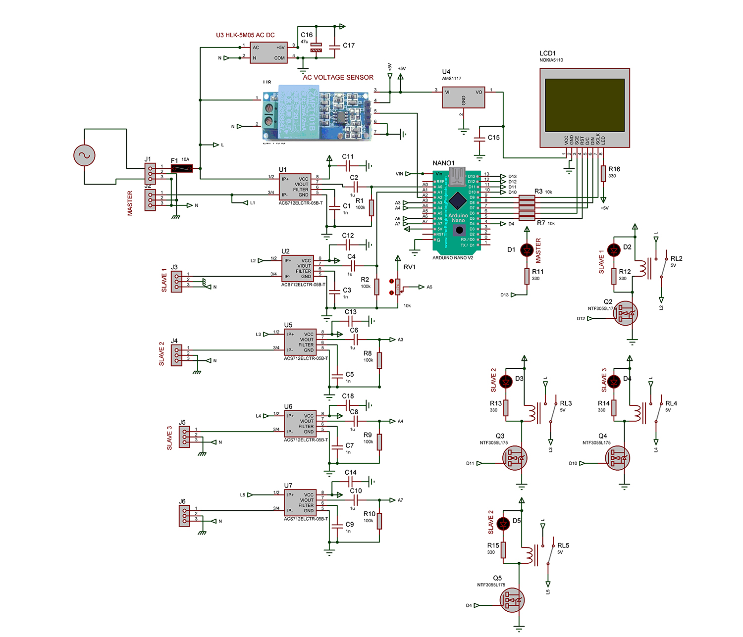
Ниже приведена более навороченная схема с индикацией напряжения и токов через ведущую и 4 ведомых нагрузок.
Датчик тока U1 приенен для измерения тока через ведущую нагрузку. Сигнал с его выхода поступает на аналоговый вход А0 Ардуино Нано. Датчики тока U2, U5, U6, U7 измеряют токи ведомых нагрузок SLAVE 1 - SLAVE 4. Сигналы с выходов поступают соответственно на аналоговые входы А1, А3, А4, А5 Ардуино. При превышении тока в датчике U1 порога, установленного в скетче, через заданное в скетче время на выходах D12, D11, D10, D9 поочерёдно включаются лог. 1, открываются соответственно транзисторы Q2, Q3, Q4, Q5. Эти транзисторы включают реле RL2 - RL5, которые своими контактами включают ведомые нагрузки SLAVE1 - SLAVE4. Для питания схемы применен AC DC конвертор IRM05 5V 1A. В качестве индикаторп применен модуль дисплея NOKIA 5110.
Скетч для Ардуино Нано выполнен в графической среде FLPROG.
Автор: https://radiosch.eu