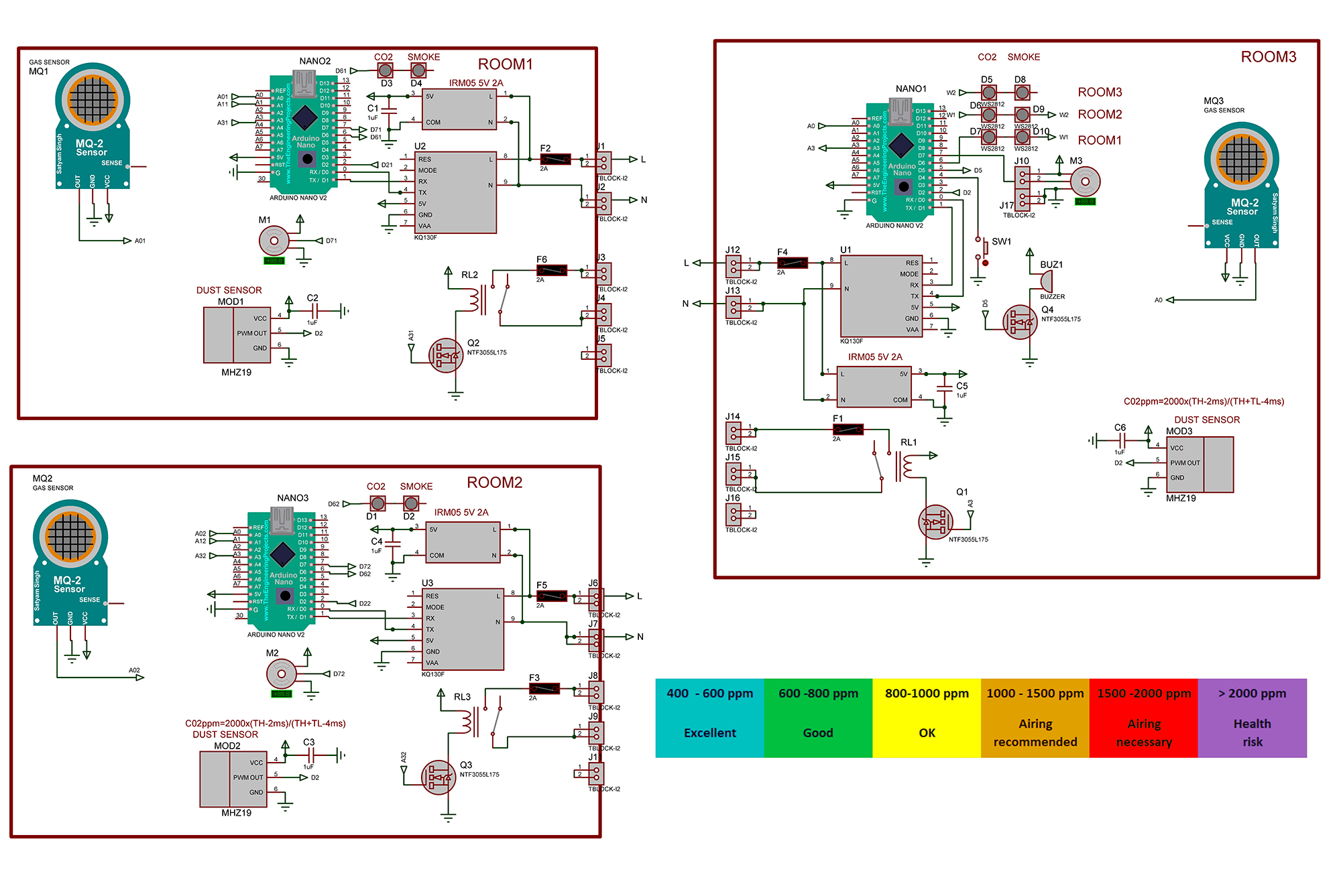
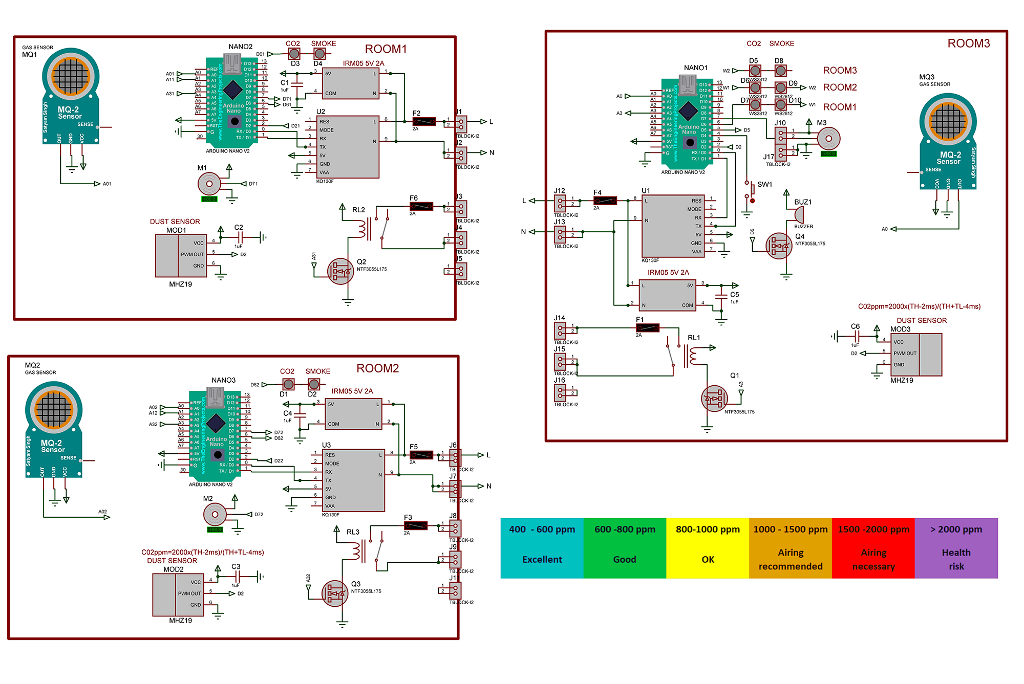
Система позволяет тестировать уровень углекислого газа и дыма в трех разных помещениях. Связь между датчиками осуществляется по проводам электросети 220В. Схема приведена ниже

Симстема состоит из 3-х модулей размещенных в 3-х разных помещениях ROOM1,ROOM2,ROOM3. Каждый модуль включает датчик углекислого газа типа СО2 MHZ19, датчик дыма MQ2, модуль связи KQ130F для передачи данных по сети 220В входы L которых д.б. подключены к одинаковой фазе, выходы для подключения сервомоторов М1,М2,М3 для открытия воздушных заслонок при проветривании помещения, реле для включения вентиляторов. Индикация осуществляетя с помощью RGB светодиодов с встроенным микрочипом типа WS2812. Когда уровень СО2 или дыма отличный, светодиоды светятся голубым цветом, когда хороший - зеленым цветом,  удовлетворительный - желтым. Когда уровень опасный и требуется проветривание - светодиоды светятся красным цветом, автоматически срабатывает сервомотор и включается зуммер а также с помощью реле RL1-RL3 включаются вентиляторы. Упраление с помощью размещенных в каждом модуле Ардуино Нано. Каждый модуль питается от AC DC конвертора  IRM05 5В 2А. Подробнее на видео.

Скетчи для Ардуино выполнены в системе визуального программирования FLPROG

Автор: https://radiosch.eu

Перечень элементов, проекты в FLPROG со скетчами для Ардуино, проект с симуляцией в протеусе, чертеж печатной платы в EagleCAD с герберфайлами для заказа в архиве

Поддержите автора



Advertise here