Ниже приведена схема замка с 3-мя кнопками ввода пароля с индикацией на модуле I2C LCD 16X2.

Набор цифр пароля с помощью кнопок SW3,SW2. Ввод цифры производится коротким нажатием SW1. После включения на дисплее появляется сообщение ВВЕДИТЕ ПАРОЛЬ. Для изменения пароля администратор должен набрать код администратора 4357. При этом джампер JP1 должен быть включен в нижнее по схеме положение. Джампер д.б.доступен только администратору. Код администратора 4357 задан в скетче и в проекте FLPROG. После ввода нового пароля необходимо отключить питание. Если после включения питания ввести правильный пароль, на цифровом выходе D8 включается лог.1,загорается светодиод D1 и открывается транзистор Q1 и включается электромагнит замка.

Кроме того замок открывается с помощью ключа IBUTTON DS1990. Всего можно применять до 50-ти ключей. Для регистрации ключа приподнести ключ к считывателю и коротким нажатием SW4 зарегистрировать ключ. Удалить все ключи из регистрации можно длинным удержанием SW4. Эта кнопка д.б. доступна только администратору. Во второй строке индикатора высвечивается номер ключа.

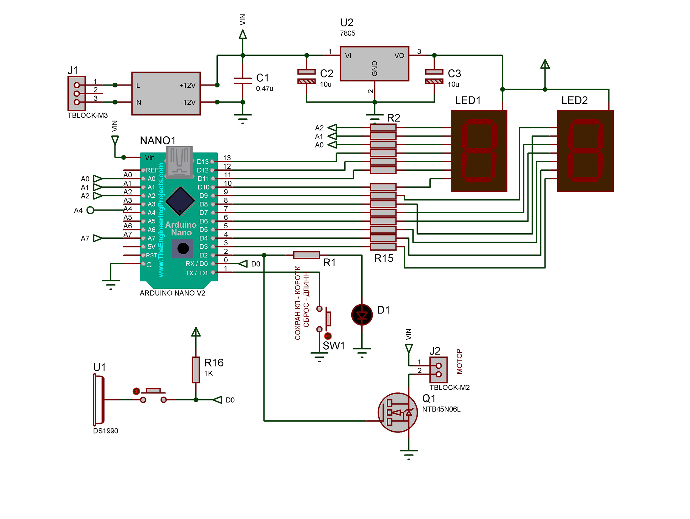
Ниже приведена схема работающего только от ключа IBUTTON DS1990. Индикация выполнена на 2-х семисегментных индикаторах с общим анодом.

 

 Всего можно применять также до 50-ти ключей. Для регистрации ключа приподнести ключ к считывателю и коротким нажатием SW1 зарегистрировать ключ. Удалить все ключи из регистрации можно длинным удержанием SW1. Эта кнопка также д.б. доступна только администратору. Если введен правильный ключ, на выходе D2 Ардуино включается лог.1, загорается светодиод D1, открывается транзистор Q1 и срабатывает замок.

Ниже приведена схема замка с вводом пароля с помощью матричной клавиатуры 4х3 и с индикацией с помощью 4-х разрядного семисегментного модуля ТМ1637

 

 

После включения питания светодиод D2 изначально светится зеленым цветом. Для установки пароля необходимо с клавиатуры ввести установленный в скетче код администратора 4357, после чего светодиод D2 светится красным. После ввода нового пароля выключить питание. После ввода нового пароля на выходе Ардуино D8 включается лог.1, загорается светодиод D3 , открывается транзистор Q1 и срабатывает электромагнит замка. После каждого нажатия на кнопку клавиатуры включается светодиод D2. Ключ IBUTTON регистрируется коротким нажатием SW1. Для удаления всех ключей необходимо удерживать SW1 пока не включится светодиод D4.

Ниже приведена схема замка с матричной клавиатурой 4х3 и с дисплеем NOKIA 5110 с кириллицей.

После включенияпитания на дисплее появится сообщение ВВЕДИТЕ ПАРОЛЬ. Чтобы ввести новый пароль, необходимо также ввести пароль администратора 4357, после чего появится сообщение ВВЕДИТЕ НОВЫЙ ПАРОЛЬ. Ввести новый пароль и выключить питание. После ввода нового пароля на выходе D8 включается лог.1, загорается светодиод D1, открывается транзистор Q1 и срабатывает мотор замка.

Все устройства питаются от AC DC конвертера с выходом 12В 2А. Скетчи выполнены в проекте FLPROG

 

Автор: https://radiosch.eu

Перечни элементов, проекты в FLPROG со скетчем для Ардуино, проекты в протеусе, чертежи печатных плат в EagleCAD с герберфайлами для заказа в архиве

Поддержите автора



Advertise here