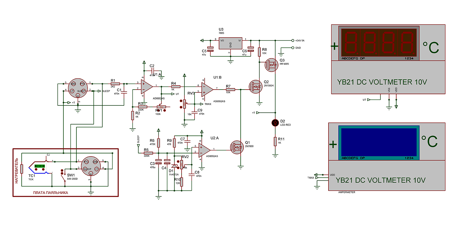
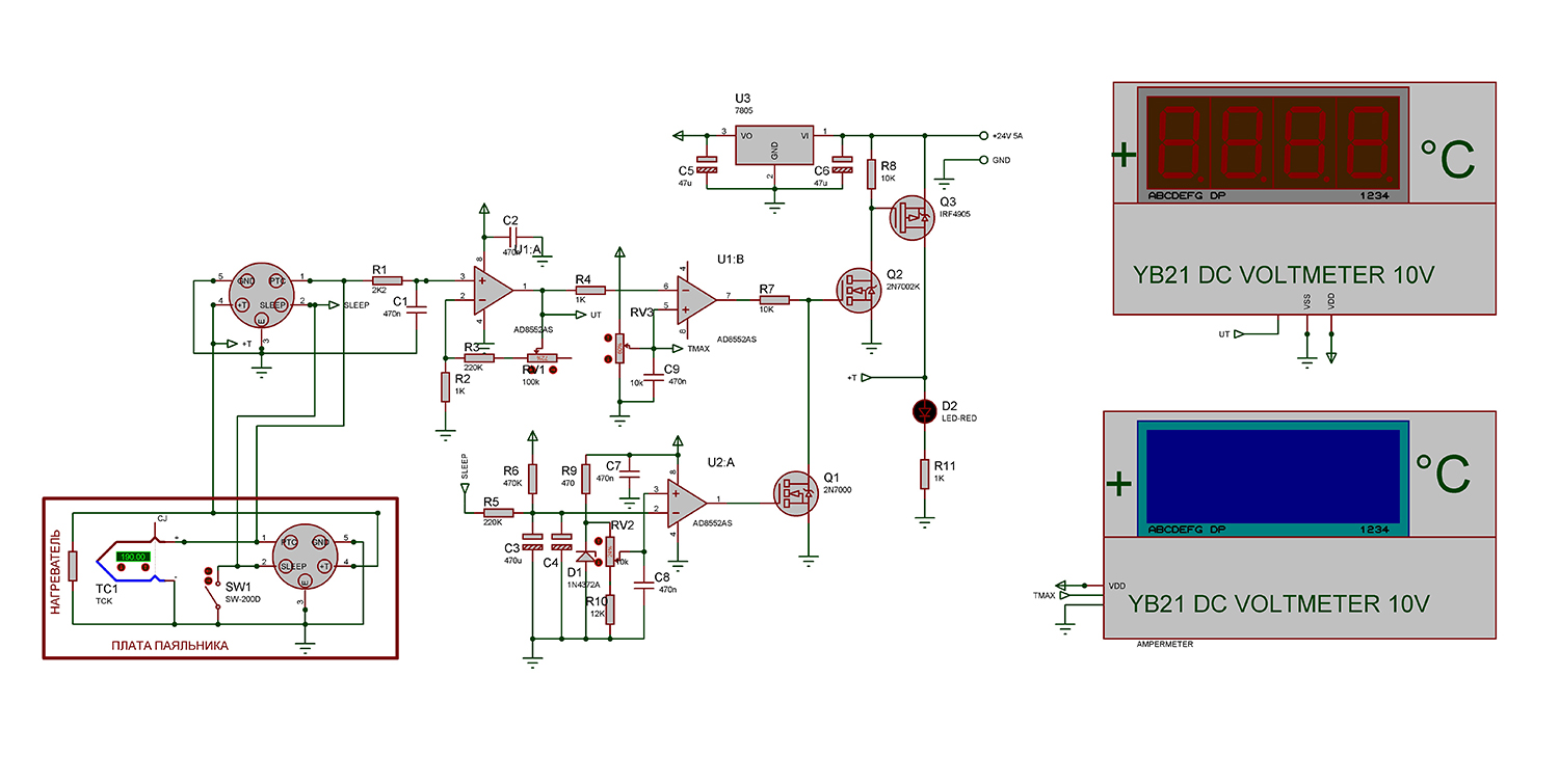
Ниже приведена схема простой аналоговой станции.
Выходное напряжение температурного датчика ТС1 через конт. 1 пятиконтактного разъёма поступает на вход операционного усилителя U1A. С выхода UT усиленное напряжение поступает на отрицательный вход компаратора U1B и на вход UT китайского вольтметра постоянного напряжения с семисегментными индикаторами. С помощью триммера RV1 производится калибровка показаний температуры жала паяльника. Одновременно на положительный вход компаратора и на вход вольтметра TMAX поступает напряжение с потенциометра RV3. Этим потенциометром устанавливается максимальная температура жала. Когда напряжение на инвертирующем входе компаратора превышает значение напряжения на неинвертирующем входе, то на выходе компаратора U1B включается 0В, транзисторы Q2, Q3 запираются и нагреватель подключенный через конт. 5 разъёма паяльника отключается. Температура жала падает, и когда значение напряжения на инвертирующем входе компаратора U1B ставновится меньше значения, установленного на неинвертирующем входе, на выходе компаратора включается +5В, транзисторы Q2,Q3 открываются и жало снова нагревается.
В устройстве имеется система энергосбережения. Когда паяльник установлен в подставке, датчик положения SW1, установленный в паяльнике и подключенный к станции через конт.2 разьёма замкнут. При этом напряжение на инвертирующем входе компаратора U2A меньше чем на неинвертирующем входе, на выходе компаратора +5В, транзистор Q1 открыт, транзисторы Q2,Q3 заперты и жало не нагревается. Если паяльник вынуть из подставки, то через время установленное RC цепью R5,R6, C3,C4 напряжение на инвертирующем входе возрастает и когда оно превышает значение напряжения на неинвертирующем входе компаратора U2A, на выходе компаратора включается 0В, транзистор Q1 запирается и паяльник начинает нагреваться.
Питание станции от AC DC конвертора 24В 5А. Для питания операционных усилителей и цифровых вольтметров применен стабилизатор напряжения U3 типа 7805. Подробнее на видео.
Ниже приведена схема автономной цифровой станции на Ардуино Нано с ШИМ с питанием от аккумулятора МАКИТА 18В.
Выходное напряжение термодатчика ТС1 через конт.1 разъёма паяльной станции усиливается операционным усилителем U1A и с его выхода поступает на аналоговый вход А0 Ардуино. Одновременно с выхода потенциометра RV2 на вход А1 поступает напряжение с потенциометра RV2. Этим потенциометром устанавливается максимальная температура жала. К выходу ШИМ D3 через транзистор Q2 подключен силовой транзистор Q3 для подключения нагревателя.

На рис. слева жёлтым цветом обозначен ШИМ сигнал на выходе D3 Ардуино, синим цветом - ШИМ на нагревателе. На рис. справа - ШИМ сигналы после достижения максимально установленной температуры. Устройство работает с гистерезисом 10 град.
Когда паяльник вставлен в подставку, датчик положения SW1 замкнут. Если в течении времени, заданном в скетче, паяльник не трогать то нагреватель отключается. Датчик положения подключен к входу D7 Ардуино через конт. 2 разъёма станции. Нагреватель паяльника подключен к стоку транзистора Q3 через контакт 1 станции.

В устройстве применен OLED дисплей SSD1306. На рис. слева в первой строке индикация режима STAN BY когда паяльник в подставке. Вторая строка - инд. напряжения аккумулятора. В центре в первой строке - текущая темп. жала, вторая строка - максимальная установленная температура. Справа во второй строке - сообщение при напряжении аккумулятора ниже 15В. Устройство питается от аккумулятора МАКИТА напр. 18В. Для питания операционного усилителя, Ардуино и дисплея применен стабилизатор напряжения U2 типа 7805. Подробнее на видео.
Скетч для Ардуино Нано выполнен в FLPROG 8.2.
Автор: https://radiosch.eu