Для индикации температуры и порогов включения и выключения нагревателей применяются однострочные 16-ти символьные LCD индикаторы.
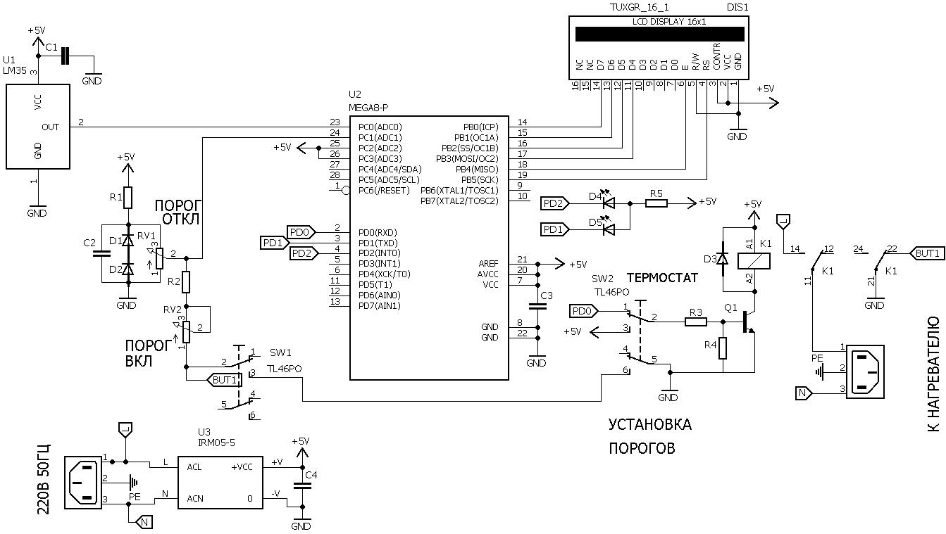
Ниже приведена схема простого термостата, работающего при температурах от 0 до +50 °C
С выхода датчика температуры LM35 напряжение от 0 до 0,5В поступает на вход АЦП PC0 микропроцессора ATMEGA8. На вход АЦП РС1 поступает пороговое напряжение. Этим напряжением определяются пороги включения и выключения нагревателя термостата. Когда выходное напряжение термодатчика LM35 меньше порогового, установленного переменным резистром RV1, на выходе микропроцессора PD0 включена лог.1, транзистор Q1 открыт, реле RL1 и нагреватель включены. Как только выходное напряжение термодатчика достигает порогового, на выходе PD0 включается лог.0 транзистор запирается, реле и нагреватель отключаются, термостат охлаждает.При этом реле своими контактами подключает переменный резистор RV2 Когда выходное напряжения термодатчика понижается до значения установленного этим резистором, на выходе PD0 включается лог.1, транзистор открывается, реле и нагреватель включаются.
Для установки порога отключения нагревателя переключатель SW2 переключить в нижнее по схеме положение и пернеменным резистором RV1 установить необходимое значение порога выключения по LCD индикатору. Затем установить переключатель SW1 в нижнее по схеме положение и резистором RV2 установить порог включения нагревателя.
При необходимости работы термостата в диапазоне температур от -40 до +120 °C необходимо применить схему с выносным датчиком температуры. Схема приведена ниже
Датчик температуры LM35 включен с подпоркой на транзисторе Q1. При температуре 0 °C на выходе усилителя U3 напряжение 0В. При температуре -40 °C на выходе -4В, при +120 °C напряжение +12В. Выносная плата подключается к термостату с помощью экранированного кабеля с витой парой. Это позволяет подавлять синфазные помехи. Длина кабеля до 8-ми метров. Схема работает аналогично предыдущей, с той разнице, что для индикации отрицательных температур применяются диодный мпст на диодах Шоттки D1 - D4 , для индикации порогов вулючения и выелючения нагревателя - диодный мпст на диодах Шоттки D5 - D8. Питание с помощью AC DC конвертера IRM-05-15 с выыходным напряжением 15В и током 300мА.
Настройка порогов производится так же как и в предыдущей схеме
Для настройки термостата с помощью подстроечного резистора RV3 установить показания LCD индикатора температуры соответственно показаниям образцового термометра. Затем измерить напряжение на среднем выводе переменного резистора RV1 и подстроечным резистором RV4 установить соответствующее показание на LCD индикаторе. Подробнее на видео.
Перечни элементов, прошивка, проекты в PROTEUS, чертежи печатных плат в EagleCAD и гербер файлы для заказа плат в архиве.