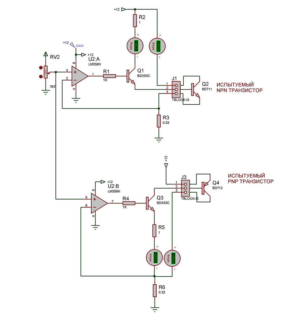
Комплементарная пара — пара транзисторов, сходных (или приблизительно сходных) по абсолютным значениям параметров, но имеющих разные типы проводимостей. Чаще всего комплементарные пары применяются в усилительных каскадах различного назначения для усиления противоположных полупериодов напряжения (например в оконечных каскадах УМЗЧ), также в различных схемах составных транзисторов и в 2-х полярных источниках питания. Ниже приведена упрощенная схема тестера для определения коэффициента усиления по току (h21) мощных биполярных транзисторов.

 

Устройство основано на классических источниках стабильного тока, построенных на операционных усилителях U2 и составных транзисторах Q1, тестируемый  npn транзистор Q2 и Q3, тестируемый PNP транзистор Q4. Потенциометром RV2 изменяется ток через коллекторы тестируемых транзисторов. В цепях коллектора Q1 и эмиттера Q3 измеряются токи баз испытуемых транзисторов Q1,Q3 соответственно. Поделив ток коллектора на ток базы можно получить коэффициент усиления по току.

На рис. ниже приведена более навороченная схема устройства с применением Ардуино Нано. 

 

Устройство позволяет

Перед тестированием необходимо определить тип проводимости транзисторов. Для этого подключить ипытуемый транзистор к разъёму J3, нажать на кнопку SW1. Кнопкой SW2 включить индикацию типа проводимости NPN или PNP. Токи базы одновременно 2-х транзисторов устанавливается с помощью энкодера EN1 и ЦАП U1 типа МСР4725. Ток базы NPN транзистора измеряется путем измерения падения напряжения на резисторе R6 с помощью датчика тока U6, выход которого подключен к аналоговому ввходу А0 Ардуино. Ток коллектора NPN транзистора измеряется с помощью 12-ти разрядного АЦП U5 типа INA219, подключенного к Ардуино по I2C. С помощью датчика U3 измеряется напряжение на эмиттере NPN транзистора. Ардуино рассчитывает напряжение коллектор-эмиттер при установленном токе и вычисляет коэффициент усиления по току h21.

Ток базы PNP  транистора измеряется путем измерения падения напряжения на резисторе R12 с помощью датчика U8, выход которого подключен к аналоговому входу А2 Ардуино. Ток коллектора PNP транзистора измеряется с помощью 12-ти разрядного АЦП U7 типа INA219, подключенного к Ардуино по I2C. С помощью датчика U4 измеряется напряжение на эмиттере PNP транзистора. Ардуино рассчитывает напряжение коллектор-эмиттер при установленном токе и вычисляет коэффициент усиления по току h21. Питание от AC-DC конвертора 12В 30А. Информация отображается на 4-х строчном 20-ти символьном LCD дисплее подключенном к Ардуино по I2C. Подробнее на видео. Скетч для Ардуино выполнен в программе FLPROG 8.2

 

 

Автор: https://radiosch.eu

Перечень элементов, проект в FLPROG со скетчем для Ардуино, проект в протеусе, чертеж печатной платы в EagleCAD с герберфайлами для заказа в архиве

Поддержите автора