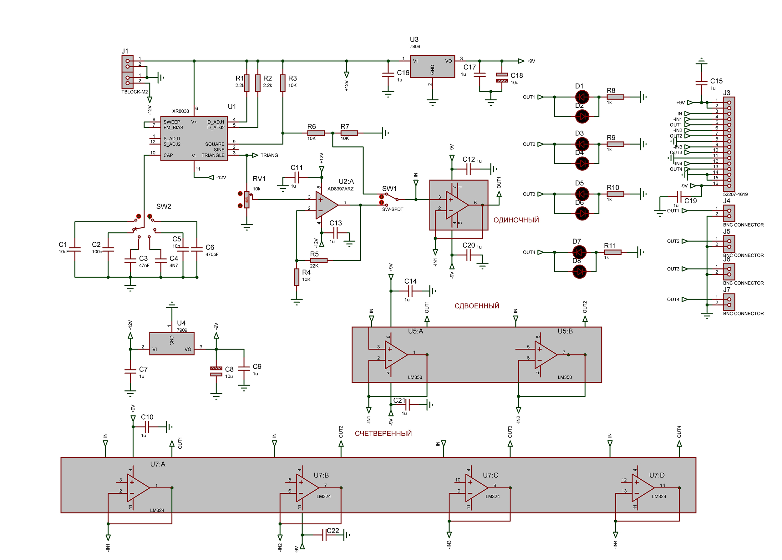
Схемы предназначены для определения быстродействия, максимального выходного напряжения и напряжения смещения одиночного, двойного и счетверенного операционных усилителей. Ниже приведена схема с применением специализированной микросхемы функционального генератора XR8038.
Для определения быстродействия на испытуемый операционник подаётся с выхода SQUAR микросхемы U1 через резистивный делитель R6,R7, верхнее положение контактов переключателя SW1 импульсный сигнал частотами 10Гц, 150Гц, 3кГц, 10кГц, 30кГц, 300кГц. Если на частоте 10Гц светодиоды D1 - D8 переключаются, значит операционный усилитель исправен. Частота зависит от положения переключателя SW2. Быстродействие операционника определяется по задержке фронтов на его выходе, как показано на рис слева ниже.

Синий цвет - импульсы на выходе, желтый - на входе операционника. Для определения уровня ограничения выходного сигнала операционного усилителя на его вход подаётся треугольный сигнал. Уровень треугольного сигнала регулируется потенциометром RV1. На рис. выше справа видно, что при питании 9В ограничение выходного напряжения на уровне 8,3В. Питание 2-х полярное +/- 12В, подключается через разъём J1. Испытуемые операционные усилители питаются через стиабилизаторы U3,U4 с выходным напряжение +9В и -9В. Разъём J3 для подключения внешних адаптеров на любые типы операционников. Разъёмы J4 - J7 для подключения осциллографа. Подробнее на видео.
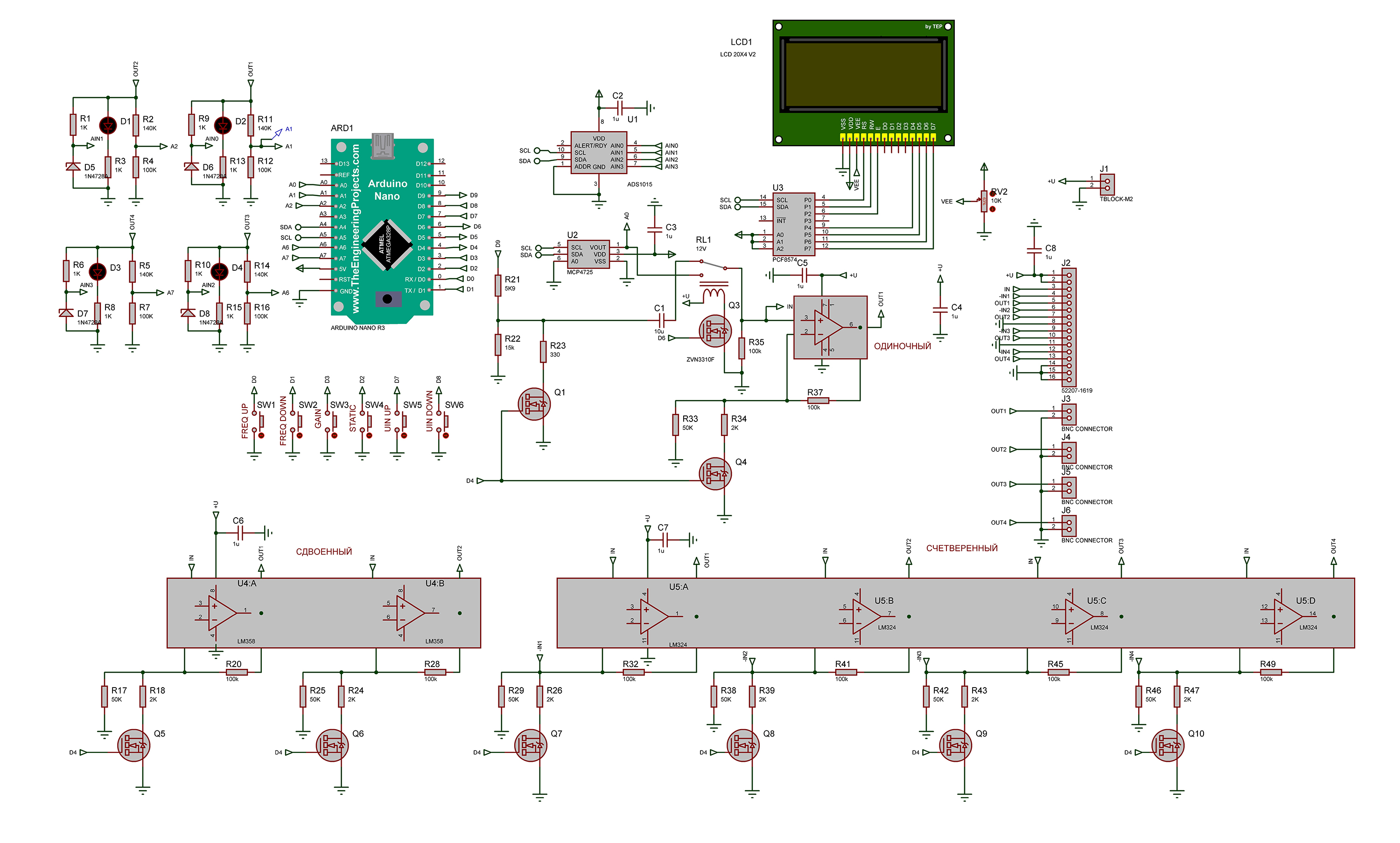
Ниже представлена схема тестера операционных усилителей на Ардуино Нано для измерения быстродействия, напряжения ограничения выходного напряжения и напряжения смещения нуля.
Для индикации применен 4-х строчный 20-ти символьный LCD дисплей подключенный к Ардуино по I2C. При исправном усилителе светодиоды D1 - D4 мигают с частотой 2Гц. Для проверки быстродействия кнопками SW1 - SW2 переключают частоту прямоугольных импульсов на входе испытуемого усилителя 2Гц, 3Гц, 10Гц, 1кГц, 50кГц. Кнопкой SW3 переключается усиление 3 - 50 для определения быстродействия при разных значениях усиления. Усиление переключается управлением M MOSFET транзисторами Q1, Q4-Q10. Для определения напряжения смещения и максимального выходного напряжения операционного усилителя нажать SW4. При этом срабатывает реле RL1 и с выхода ЦАП U2 на вход испытуемого усилителя поступает постоянное напряжение. При этом на дисплее отображается входное напряжение 0, напряжение смещения на выходе и установленное значение усиления. Для повышения входного напряжения нажать и удерживать SW5 пока выходное напряжение перестанет повышаться. Для измерения напряжения смещения и выходного напряжения применен АЦП типа ADS1015 подключенный к Ардуино по I2C. Стабилитроны D5 - D8 для защиты входов АЦП от превышения напряжения выше 3,3В. Разъём J1 для подключения внешнего питания +12В 0.5А, разъём J2 для подключения тестируемых операционных усилителей разных типов, разъёмы J3 - J6 для подключения осциллографа. Подробнее на видео. Скетч для Ардуино выполен в программе FLPROG 8.2.
Автор: https://radiosch.eu