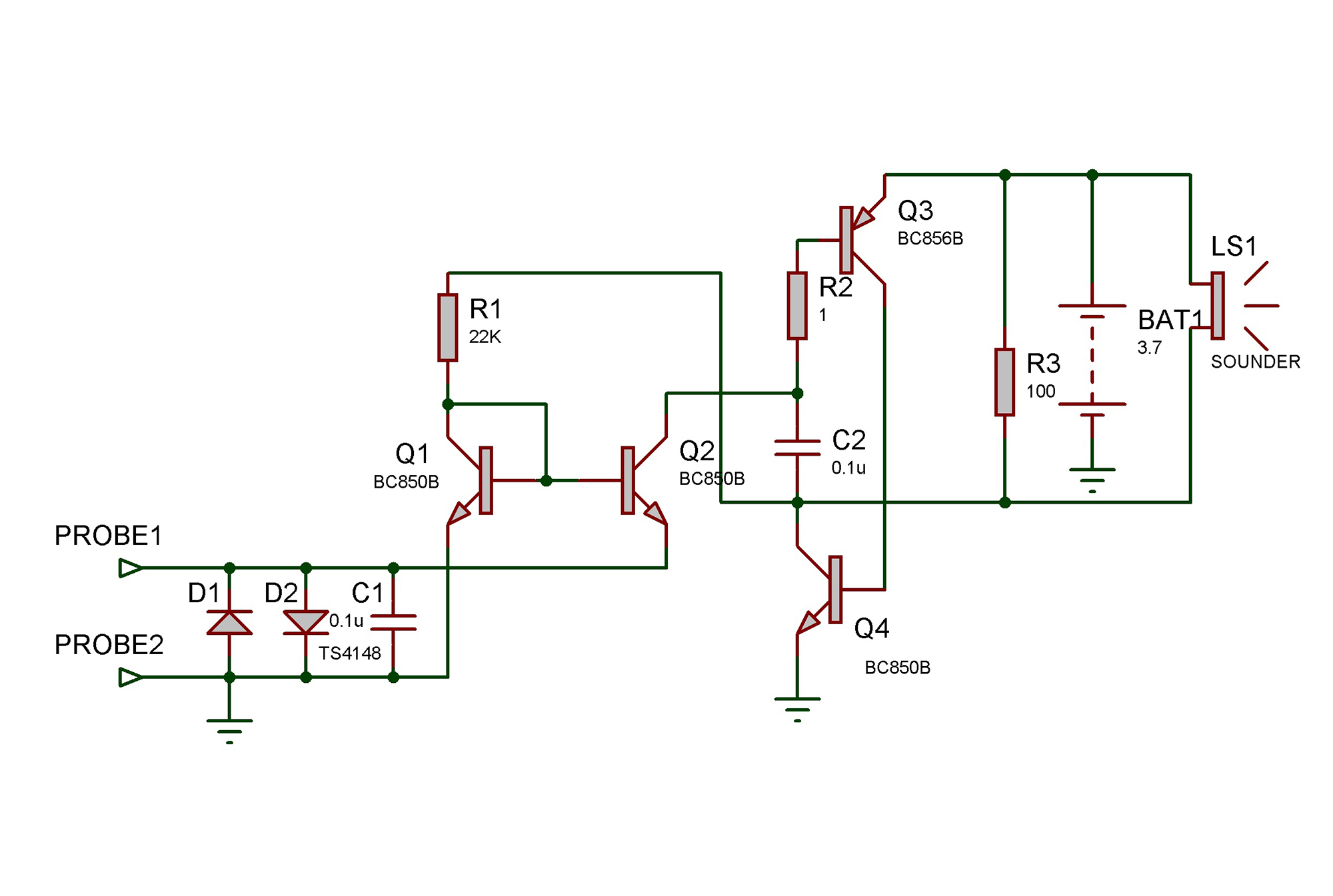
Устройства предназначены для оценки проводимости электрических цепей, дорожек печатных плат «на слух». Чем выше проводимость цепи, тем выше тон звукового сигнала. Схема простого пробника на транзисторах приведена ниже.

 

Чем выше проводимость цепи, тем выше тон звукового сигнала. В приведенной схеме ток через проверяемую цепь не может быть более 100 мкА, так что она безопасна для любых элементов. Ток потребления при разомкнутых щупах – те же 100 мкА, и выключатель не нужен, так как ток саморазряда батареи находится в том же диапазоне. На транзисторах Q1,Q2 выполнено токовое зеркало. На транзисторах Q3,Q4 выполнен генератор управлямый напряжением (ГУН).  Диапазон частот генератора зависит от номинала R1 и С1, а также от напряжения на щупах. Диапазон напряжений на щупах от 0 до 0,7В. Чем ниже напряжение, тем выше тональность зуммера.

Ниже приведена схема на Ардуино Мини Про.

На транзисторах Q1,Q2 выполнено токовое зеркало. Напряжение на коллекторе Q2 зависит от напряжения на щупах. Это напряжение поступает на аналоговый вход Ардуино и управляет тональностью ГУН, выполненного на Ардуино. Кнопка SW2 для включения питания, SW1 -  для выключения. Кроме того, питание отключается автоматически, если устройством не пользоваться в течении 5 мин. При разряде аккумулятора ниже 3В светодиод L3 начинает мигать. Оба устройства питаются от Li-Po аккумулятора 3,7В 1000мА/h. В качестве зуммера LS1 применен пьезо зуммер 3,3В диаметром 9мм. Скетч для Ардуино выполнен в программе FLPROG 8.2

Автор: https://radiosch.eu

Перечни элементов, проект в FLPROG со скетчем для Ардуино, проекты в протеусе, чертежи печатных плат в EagleCAD с герберфайлами для заказа в архиве

Поддержите автора