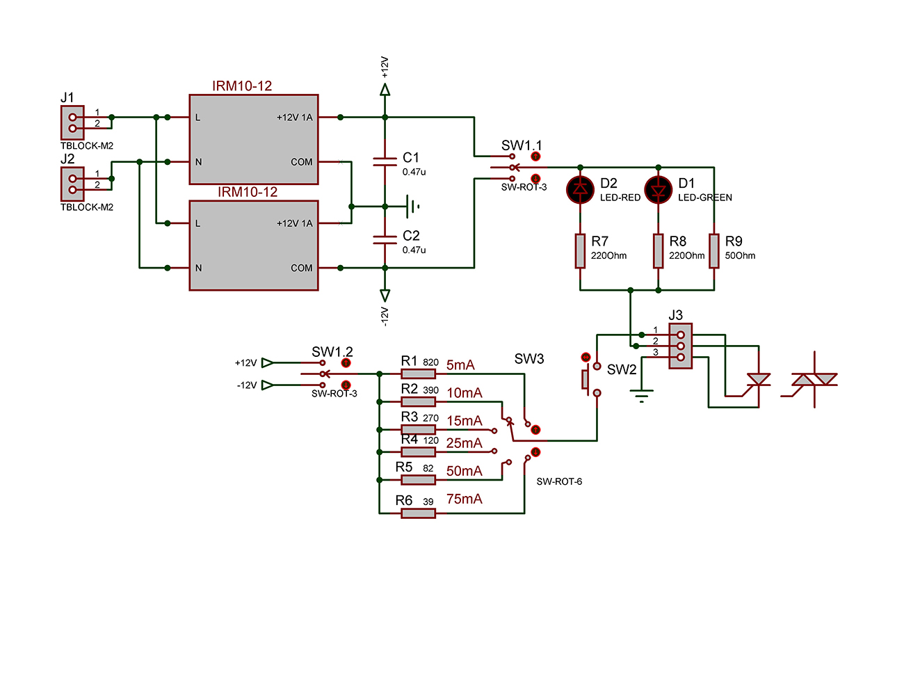
Предлагаем схемы 2-х устройств для проверки работоспособности, определения тока запуска, падения напряжения на открытом тиристоре или симисторе и зависимости падения напряжения от тока через тиристор или симистор. Схема устройства для определения работоспособности и тока запуска приведена ниже

Для стабильной работы схемы требуется двухполярный источник питания на AC-DC конверторах IRM10-12. В качестве контроля открывания тиристора (симистора) служат светодиоды D1, D2.Переключатель SW1.1 нужен для выбора полярности коммутируемого тока, а SW1.2 для выбора полярности управляющего тока. При нажатой кнопке SW2 переключать SW3 от минимального положения до максимального пока на включится светодиод D1 или D2 в зависимости от полярности. Подробнее на видео.

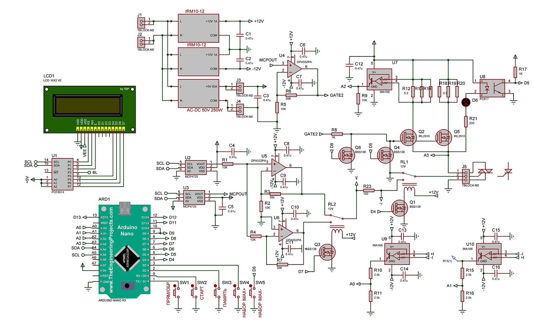
Ниже приведена схема устройства для более точного измерения тока запуска и падения  напряжения на открытом тиристоре или симисторе и зависимости этого напряжения от тока через тестируемый тиристор или транзистор.

 

Устройство выполнено на Ардуино Нано. Индикация на 2-х строчном 16-ти символьном LCD дисплее подключенном к Ардуино по I2C. Для установки тока записи применяется АЦП U2, выход которого подключен к операционным усилителям U5,U6. В зависимости от полярности реле RL2 подключает своими контактами к одному из выходов операционных усилителей резистор R23, на котором с помощью аналоговых датчиков U9,U10 измеряется ток запуска. С выходов этих датчиков через делители R10,R11 или R15,R16 напряжение поступает на аналоговые входы А0,А1 соответственно.  После включения тиристора устройство автоматически переходит в режим измерения тока через тестируемый тиристор с помощью датчика U7, выход которого подключен к аналоговому входу А2 Ардуино и падения напряжения на  тиристоре. Для изменения тока через тиристор служат полевые транзисторы Q2,Q5 работающие в линейном режиме в качестве мощных "переменных резисторов ". Для управления транзисторами применяется АЦП U3 вход которого подключен к операционному усилителю U4. Выход U4 подключен к затворам полевых транзисторов Q2,Q5.

Кнопкой SW1 переключается полярность тока на управляющем электроде, SW2 - запуск тока на управляющем электроде, SW3 - включение EEPROM. Кнопками SW4,SW5 устанавливается и записывается в EEPROM значение максимального допустимого тока через тестируемый тиристор согласно даташит. Для обеспечения максимального тока через тиристор до 40А к нему через мощные полевые транзисторы Q2,Q5 подключен источник питания +5В 250Вт. Для питания операционных усилителей и датчиков INA168 применяются AC-DC конверторы IRM10-12. Скетч для Ардуино выполнен в программе FLPROG 8.2

Подробнее на видео

Автор: https://radiosch.eu

Перечни элементов, проект в FLPROG со скетчем для Ардуино, проекты в протеусе, чертежи печатных плат в EagleCAD с герберфайлами для заказа в архиве

Поддержите автора